Warning:
JavaScript is turned OFF. None of the links on this page will work until it is reactivated.
If you need help turning JavaScript On, click here.
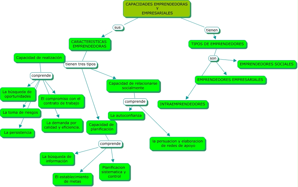
Este Cmap, tiene información relacionada con: Emprendedores_ Luz _Jhailyn_ Aracely, Capacidad de realización conprende La búsqueda de oportunidades, CAPACIDADES EMPRENDEDORAS Y EMPRESARIALES sus CARACTERISTICAS EMPRENDEDORAS, Capacidad de realización conprende La toma de riesgos, TIPOS DE EMPRENDEDORES son EMPRENDEDORES EMPRESARIALES, Capacidad de relacionarse socialmente comprende La autoconfianza, Capacidad de realización conprende El compromiso con el contrato de trabajo, CARACTERISTICAS EMPRENDEDORAS tienen tres tipos Capacidad de planificación, Capacidad de realización conprende La demanda por calidad y eficiencia., Capacidad de realización conprende La persistencia, Capacidad de planificación comprende La búsqueda de información, Capacidad de planificación comprende El establecimiento de metas, Capacidad de relacionarse socialmente comprende la persuacion y elaboracion de redes de apoyo, TIPOS DE EMPRENDEDORES son EMPRENDEDORES SOCIALES, Capacidad de planificación comprende Planificacion sistematica y control, CARACTERISTICAS EMPRENDEDORAS tienen tres tipos Capacidad de relacionarse socialmente, CARACTERISTICAS EMPRENDEDORAS tienen tres tipos Capacidad de realización, TIPOS DE EMPRENDEDORES son INTRAEMPRENDEDORES, CAPACIDADES EMPRENDEDORAS Y EMPRESARIALES tienen TIPOS DE EMPRENDEDORES