Warning:
JavaScript is turned OFF. None of the links on this page will work until it is reactivated.
If you need help turning JavaScript On, click here.
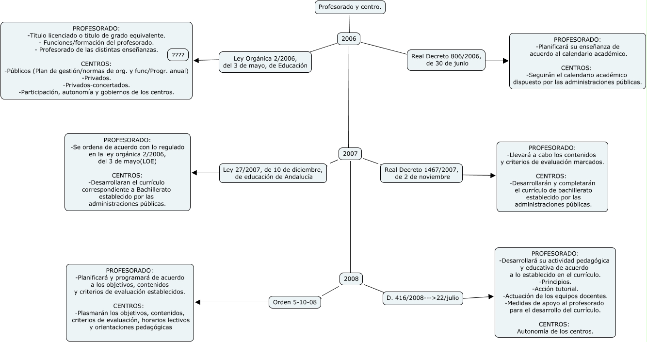
Este Cmap, tiene información relacionada con: profesorado, 2007 ???? Real Decreto 1467/2007, de 2 de noviembre, Real Decreto 806/2006, de 30 de junio ???? PROFESORADO: -Planificará su enseñanza de acuerdo al calendario académico. CENTROS: -Seguirán el calendario académico dispuesto por las administraciones públicas., 2008 ???? Orden 5-10-08, 2006 ???? Ley Orgánica 2/2006, del 3 de mayo, de Educación, Orden 5-10-08 ???? PROFESORADO: -Planificará y programará de acuerdo a los objetivos, contenidos y criterios de evaluación establecidos. CENTROS: -Plasmarán los objetivos, contenidos, criterios de evaluación, horarios lectivos y orientaciones pedagógicas, Profesorado y centro. ???? 2006, 2006 ???? Real Decreto 806/2006, de 30 de junio, 2007 ???? 2008, Real Decreto 806/2006, de 30 de junio ???? PROFESORADO: -Planificará su enseñanza de acuerdo al calendario académico. CENTROS: -Seguirán el calendario académico dispuesto por las administraciones públicas., Real Decreto 806/2006, de 30 de junio ???? PROFESORADO: -Planificará su enseñanza de acuerdo al calendario académico. CENTROS: -Seguirán el calendario académico dispuesto por las administraciones públicas., Real Decreto 1467/2007, de 2 de noviembre ???? PROFESORADO: -Llevará a cabo los contenidos y criterios de evaluación marcados. CENTROS: -Desarrollarán y completarán el currículo de bachillerato establecido por las administraciones públicas., Ley Orgánica 2/2006, del 3 de mayo, de Educación ???? PROFESORADO: -Titulo licenciado o titulo de grado equivalente. - Funciones/formación del profesorado. - Profesorado de las distintas enseñanzas. CENTROS: -Públicos (Plan de gestión/normas de org. y func/Progr. anual) -Privados. -Privados-concertados. -Participación, autonomía y gobiernos de los centros., 2007 ???? Ley 27/2007, de 10 de diciembre, de educación de Andalucía, Ley 27/2007, de 10 de diciembre, de educación de Andalucía ???? PROFESORADO: -Se ordena de acuerdo con lo regulado en la ley orgánica 2/2006, del 3 de mayo(LOE) CENTROS: -Desarrollaran el currículo correspondiente a Bachillerato establecido por las administraciones públicas., D. 416/2008---ᡎ/julio ???? PROFESORADO: -Desarrollará su actividad pedagógica y educativa de acuerdo a lo establecido en el currículo. -Principios. -Acción tutorial. -Actuación de los equipos docentes. -Medidas de apoyo al profesorado para el desarrollo del currículo. CENTROS: Autonomía de los centros., 2008 ???? D. 416/2008---ᡎ/julio, 2006 ???? 2007