WARNING:
JavaScript is turned OFF. None of the links on this concept map will
work until it is reactivated.
If you need help turning JavaScript On, click here.
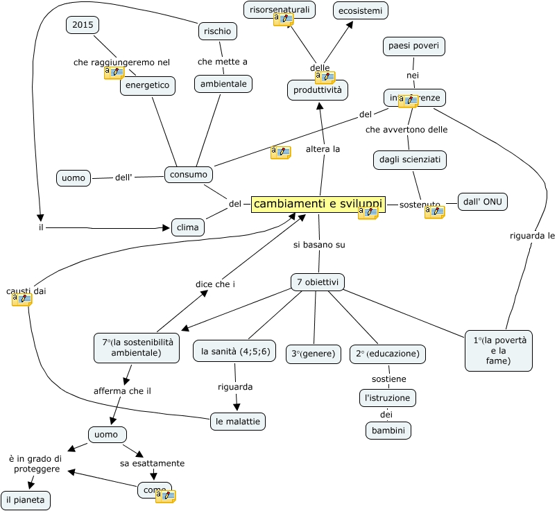
Questa Cmap, creata con IHMC CmapTools, contiene informazioni relative a: onu tgam, 7 obiettivi ???? 3°(genere), cambiamenti e sviluppi sostenuto dall' ONU, cambiamenti e sviluppi si basano su 7 obiettivi, cambiamenti e sviluppi altera la produttività, 7 obiettivi ???? 7°(la sostenibilità ambientale), ambientale che mette a rischio, consumo ???? energetico, produttività delle risorsenaturali, 7°(la sostenibilità ambientale) dice che i cambiamenti e sviluppi, 2° (educazione) sostiene l'istruzione, 1°(la povertà e la fame) riguarda le interferenze, 7 obiettivi ???? 1°(la povertà e la fame), interferenze nei paesi poveri, la sanità (4;5;6) riguarda le malattie, cambiamenti e sviluppi del consumo, consumo dell' uomo, le malattie causti dai ????, uomo è in grado di proteggere il pianeta, come è in grado di proteggere il pianeta, dagli scienziati che avvertono delle interferenze