Warning:
JavaScript is turned OFF. None of the links on this page will work until it is reactivated.
If you need help turning JavaScript On, click here.
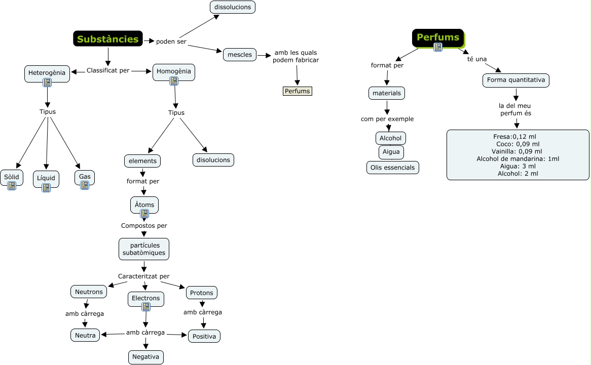
Aquest mapa conceptual conté informació relacionada amb: Substàncies, mescles i dissolucions, materials com per exemple Olis essencials, Homogènia Tipus elements, Heterogènia Tipus Sòlid, Electrons amb càrrega Neutra, Heterogènia Tipus Líquid, Neutrons amb càrrega Neutra, partícules subatòmiques Caracteritzat per Electrons, partícules subatòmiques Caracteritzat per Neutrons, materials com per exemple Alcohol, Substàncies poden ser dissolucions, Protons amb càrrega Positiva, Homogènia Tipus disolucions, Substàncies Classificat per Heterogènia, Heterogènia Tipus Gas, mescles amb les quals podem fabricar Perfums, Àtoms Compostos per partícules subatòmiques, Forma quantitativa la del meu perfum és Fresa:0,12 ml Coco: 0,09 ml Vainilla: 0,09 ml Alcohol de mandarina: 1ml Aigua: 3 ml Alcohol: 2 ml, Substàncies Classificat per Homogènia, Perfums té una Forma quantitativa, elements format per Àtoms