Warning:
JavaScript is turned OFF. None of the links on this page will work until it is reactivated.
If you need help turning JavaScript On, click here.
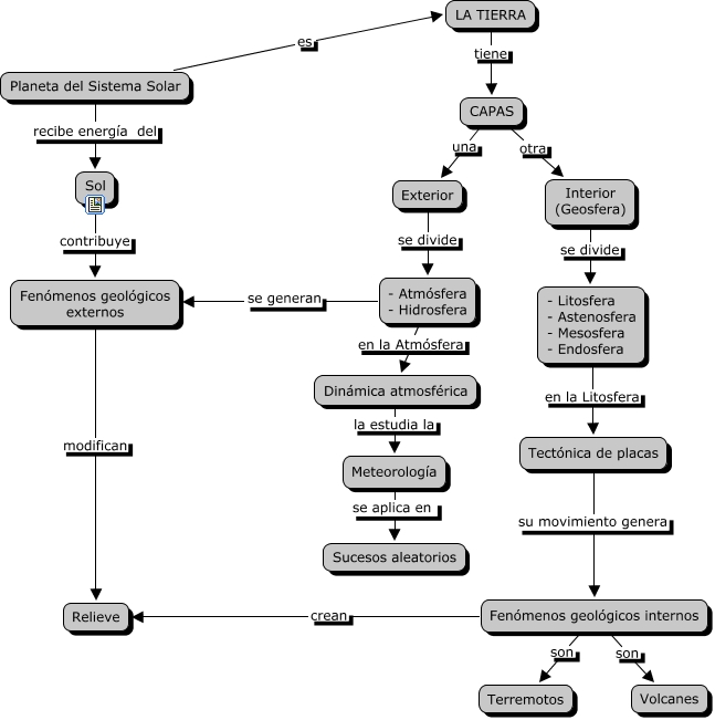
Este Cmap, tiene información relacionada con: LA TIERRA, LA ENERGIA Y LOS SUCESOS ALEATORIOS, Fenómenos geológicos internos son Volcanes, Planeta del Sistema Solar recibe energía del Sol, CAPAS otra Interior (Geosfera), Tectónica de placas su movimiento genera Fenómenos geológicos internos, Fenómenos geológicos externos modifican Relieve, - Litosfera - Astenosfera - Mesosfera - Endosfera en la Litosfera Tectónica de placas, CAPAS una Exterior, Planeta del Sistema Solar es LA TIERRA, Fenómenos geológicos internos son Terremotos, Interior (Geosfera) se divide - Litosfera - Astenosfera - Mesosfera - Endosfera, Meteorología se aplica en Sucesos aleatorios, - Atmósfera - Hidrosfera se generan Fenómenos geológicos externos, Dinámica atmosférica la estudia la Meteorología, - Atmósfera - Hidrosfera en la Atmósfera Dinámica atmosférica, Sol contribuye Fenómenos geológicos externos, Exterior se divide - Atmósfera - Hidrosfera, LA TIERRA tiene CAPAS, Fenómenos geológicos internos crean Relieve