Warning:
JavaScript is turned OFF. None of the links on this page will work until it is reactivated.
If you need help turning JavaScript On, click here.
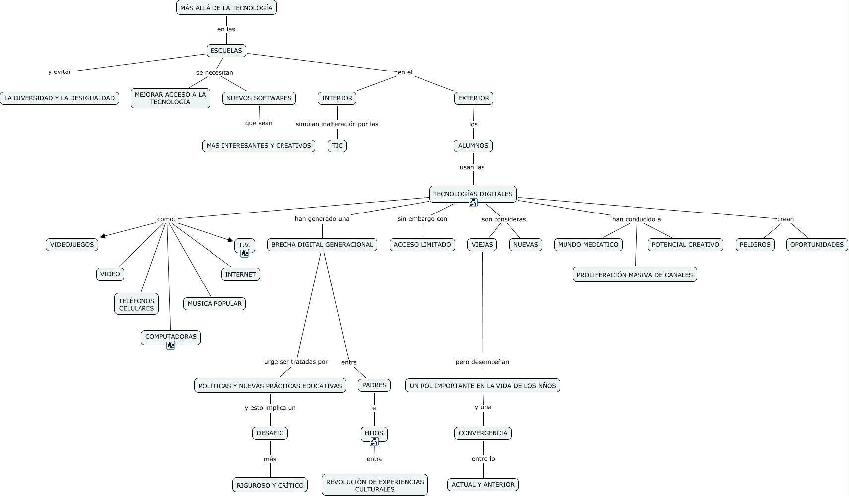
Este Cmap, tiene información relacionada con: MAS ALLÁ DE LA TECNOLOGIA1, INTERIOR simulan inalteración por las TIC, TECNOLOGÍAS DIGITALES sin embargo con ACCESO LIMITADO, ALUMNOS usan las TECNOLOGÍAS DIGITALES, BRECHA DIGITAL GENERACIONAL urge ser tratadas por POLÍTICAS Y NUEVAS PRÁCTICAS EDUCATIVAS, TECNOLOGÍAS DIGITALES han generado una BRECHA DIGITAL GENERACIONAL, ESCUELAS se necesitan NUEVOS SOFTWARES, TECNOLOGÍAS DIGITALES como: MUSICA POPULAR, TECNOLOGÍAS DIGITALES como: VIDEOJUEGOS, TECNOLOGÍAS DIGITALES como: COMPUTADORAS, TECNOLOGÍAS DIGITALES han conducido a MUNDO MEDIATICO, TECNOLOGÍAS DIGITALES son consideras NUEVAS, CONVERGENCIA entre lo ACTUAL Y ANTERIOR, TECNOLOGÍAS DIGITALES como: INTERNET, TECNOLOGÍAS DIGITALES como: TELÉFONOS CELULARES, ESCUELAS se necesitan MEJORAR ACCESO A LA TECNOLOGIA, MÁS ALLÁ DE LA TECNOLOGÍA en las ESCUELAS, TECNOLOGÍAS DIGITALES como: VIDEO, ESCUELAS en el INTERIOR, VIEJAS pero desempeñan UN ROL IMPORTANTE EN LA VIDA DE LOS NÑOS, PADRES e HIJOS