Warning:
JavaScript is turned OFF. None of the links on this page will work until it is reactivated.
If you need help turning JavaScript On, click here.
The Concept Map you are trying to access has information related to:
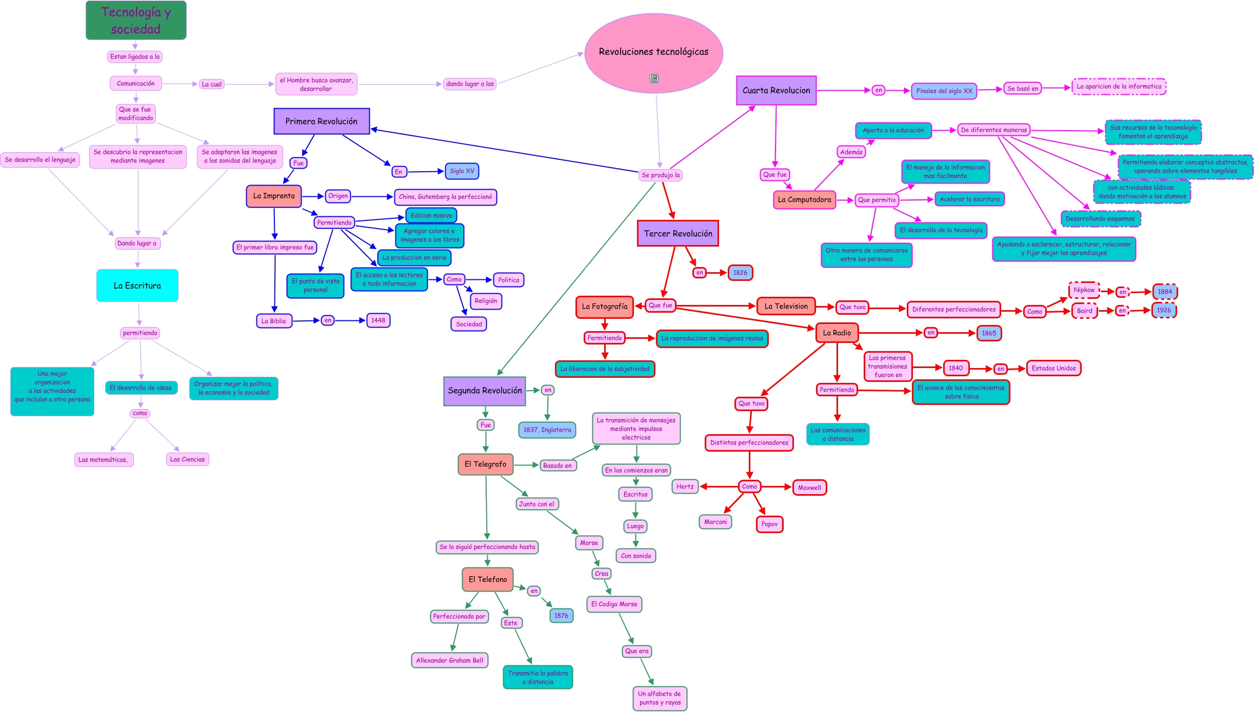
Mapa Conceptual Revoluciones Tecnologicas Fuentes becker chacela, Aporta a la educación De diferentes maneras Sus recursos de la teconología fomentan el aprendizaje, Distintos perfeccionadores Como Hertz, Comunicación Que se fue modificando Se descubrio la representacion mediante imagenes, El Codigo Morse Que era Un alfabeto de puntos y rayas, La Computadora Que permitio Acelerar la escritura, Tercer Revolución Que fue La Radio, El desarrollo de ideas como Las matemáticas,, La Biblia en 1448, el Hombre busco avanzar, desarrollar dando lugar a las Revoluciones tecnológicas, La Radio Permitiendo Las comunicaciones a distancia