Warning:
JavaScript is turned OFF. None of the links on this page will work until it is reactivated.
If you need help turning JavaScript On, click here.
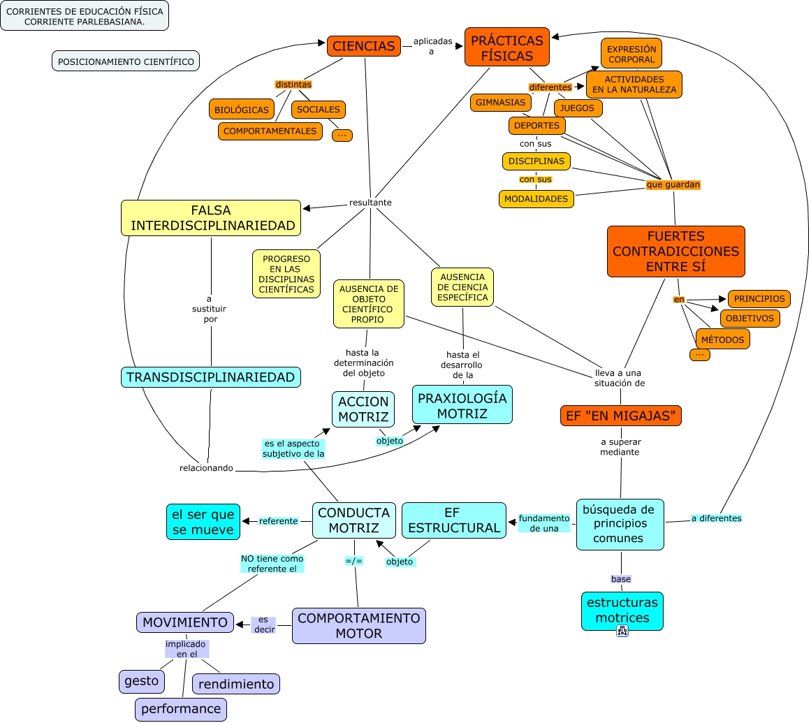
Este Cmap, tiene información relacionada con: prax_falsa interdisiplinariedad, CIENCIAS resultante FALSA INTERDISCIPLINARIEDAD, AUSENCIA DE CIENCIA ESPECÍFICA lleva a una situación de EF "EN MIGAJAS", EXPRESIÓN CORPORAL que guardan FUERTES CONTRADICCIONES ENTRE SÍ, CONDUCTA MOTRIZ referente el ser que se mueve, AUSENCIA DE OBJETO CIENTÍFICO PROPIO lleva a una situación de EF "EN MIGAJAS", PRÁCTICAS FÍSICAS diferentes EXPRESIÓN CORPORAL, PRÁCTICAS FÍSICAS resultante AUSENCIA DE OBJETO CIENTÍFICO PROPIO, CIENCIAS aplicadas a PRÁCTICAS FÍSICAS, PRÁCTICAS FÍSICAS resultante AUSENCIA DE CIENCIA ESPECÍFICA, CIENCIAS resultante AUSENCIA DE CIENCIA ESPECÍFICA, MOVIMIENTO implicado en el performance, búsqueda de principios comunes fundamento de una EF ESTRUCTURAL, EF "EN MIGAJAS" a superar mediante búsqueda de principios comunes, TRANSDISCIPLINARIEDAD relacionando PRAXIOLOGÍA MOTRIZ, CIENCIAS distintas ..., CIENCIAS distintas COMPORTAMENTALES, PRÁCTICAS FÍSICAS diferentes JUEGOS, PRÁCTICAS FÍSICAS diferentes DEPORTES, TRANSDISCIPLINARIEDAD relacionando CIENCIAS, MOVIMIENTO implicado en el gesto