Warning:
JavaScript is turned OFF. None of the links on this page will work until it is reactivated.
If you need help turning JavaScript On, click here.
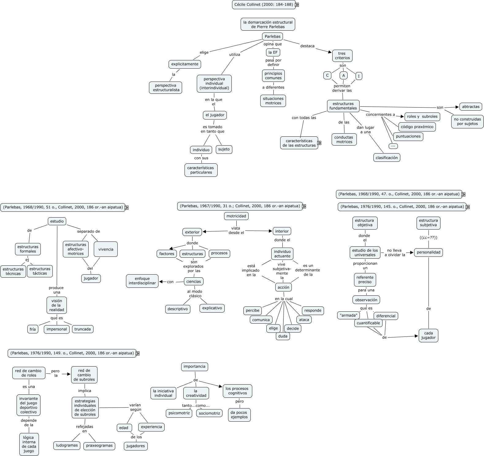
Este Cmap, tiene información relacionada con: estructuralismo parlebas, estructuras fundamentales con todas las características de las estructuras, tres criterios son I, diferencial de cada jugador, atomismo substituyendo la asociación de elementos, estudio de estructuras formales, tres criterios son A, referente preciso para una observación, individuo con sus características particulares, características de las estructuras se oponen al atomismo, red de cambio de subroles implica estrategias individuales de elección de subroles, principios comunes a diferentes situaciones motrices, estrategias individuales de elección de subroles refejadas en praxeogramas, estructuras son explorados por las ciencias, observación que es cuantificable, edad de los jugadores, estructura subjetiva ((¿¿=??)) personalidad, estudio separado de vivencia, acción en la cual decide, "armada" de cada jugador, ciencias al modo clásico descriptivo