WARNING:
JavaScript is turned OFF. None of the links on this concept map will
work until it is reactivated.
If you need help turning JavaScript On, click here.
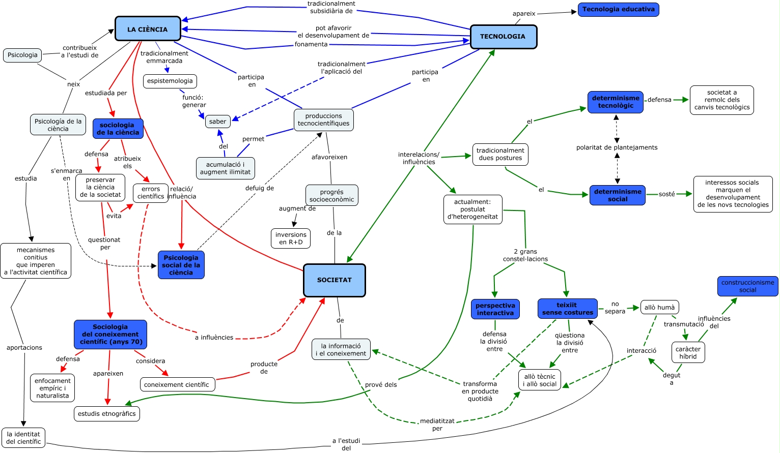
Este Cmap, tiene información relacionada con: cmaps2, sociologia de la ciència defensa preservar la ciència de la societat, tradicionalment dues postures el determinisme social, produccions tecnocientífiques permet acumulació i augment ilimitat, LA CIÈNCIA neix Psicología de la ciència, Sociologia del coneixement científic (anys 70) apareixen estudis etnogràfics, teixiit sense costures no separa allò humà, LA CIÈNCIA tradicionalment emmarcada espistemologia, preservar la ciència de la societat questionat per Sociologia del coneixement científic (anys 70), acumulació i augment ilimitat del saber, teixiit sense costures transforma en producte quotidià la informació i el coneixement, coneixement científic producte de SOCIETAT, progrés socioeconòmic augment de inversions en R+D, TECNOLOGIA tradicionalment subsidiària de LA CIÈNCIA, la identitat del científic a l'estudi del teixiit sense costures, SOCIETAT relació/ influència Psicologia social de la ciència, determinisme tecnològic polaritat de plantejaments determinisme social, allò humà interacció allò tècnic i allò social, determinisme tecnològic defensa societat a remolc dels canvis tecnològics, espistemologia funció: generar saber, Psicologia neix Psicología de la ciència