Warning:
JavaScript is turned OFF. None of the links on this page will work until it is reactivated.
If you need help turning JavaScript On, click here.
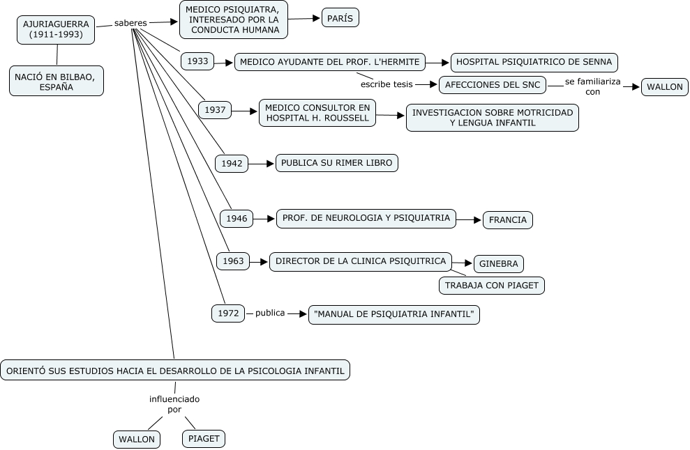
Este Cmap, tiene información relacionada con: BIOGRAFIA AJURIAGUERRA.cmap, MEDICO PSIQUIATRA, INTERESADO POR LA CONDUCTA HUMANA ???? PARÍS, ORIENTÓ SUS ESTUDIOS HACIA EL DESARROLLO DE LA PSICOLOGIA INFANTIL influenciado por WALLON, DIRECTOR DE LA CLINICA PSIQUITRICA ???? GINEBRA, AJURIAGUERRA (1911-1993) saberes 1972, AJURIAGUERRA (1911-1993) saberes 1933, MEDICO AYUDANTE DEL PROF. L'HERMITE escribe tesis AFECCIONES DEL SNC, AJURIAGUERRA (1911-1993) saberes ORIENTÓ SUS ESTUDIOS HACIA EL DESARROLLO DE LA PSICOLOGIA INFANTIL, 1933 ???? MEDICO AYUDANTE DEL PROF. L'HERMITE, AJURIAGUERRA (1911-1993) saberes 1963, 1946 ???? PROF. DE NEUROLOGIA Y PSIQUIATRIA, AFECCIONES DEL SNC se familiariza con WALLON, AJURIAGUERRA (1911-1993) saberes MEDICO PSIQUIATRA, INTERESADO POR LA CONDUCTA HUMANA, AJURIAGUERRA (1911-1993) saberes 1942, AJURIAGUERRA (1911-1993) saberes 1946, 1963 ???? DIRECTOR DE LA CLINICA PSIQUITRICA, MEDICO AYUDANTE DEL PROF. L'HERMITE ???? HOSPITAL PSIQUIATRICO DE SENNA, MEDICO CONSULTOR EN HOSPITAL H. ROUSSELL ???? INVESTIGACION SOBRE MOTRICIDAD Y LENGUA INFANTIL, AJURIAGUERRA (1911-1993) saberes 1937, 1937 ???? MEDICO CONSULTOR EN HOSPITAL H. ROUSSELL, 1972 publica "MANUAL DE PSIQUIATRIA INFANTIL"