WARNING:
JavaScript is turned OFF. None of the links on this concept map will
work until it is reactivated.
If you need help turning JavaScript On, click here.
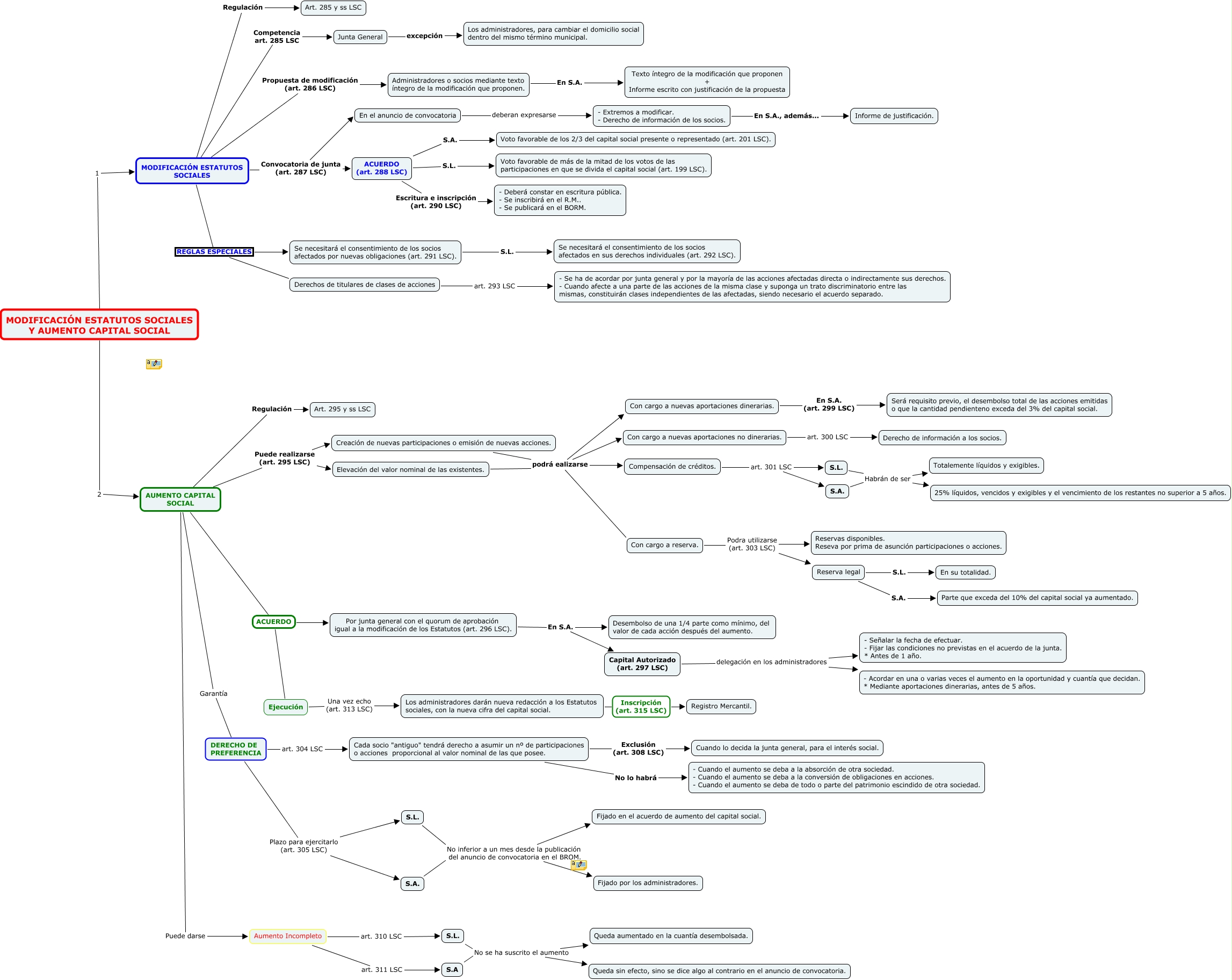
Este Cmap, tiene información relacionada con: Blue Transparence, Elevación del valor nominal de las existentes. podrá ealizarse Compensación de créditos., MODIFICACIÓN ESTATUTOS SOCIALES Convocatoria de junta (art. 287 LSC) ACUERDO (art. 288 LSC), AUMENTO CAPITAL SOCIAL ACUERDO Ejecución, Creación de nuevas participaciones o emisión de nuevas acciones. podrá ealizarse Compensación de créditos., Reserva legal S.L. En su totalidad., S.L. No se ha suscrito el aumento Queda sin efecto, sino se dice algo al contrario en el anuncio de convocatoria., Ejecución Una vez echo (art. 313 LSC) Los administradores darán nueva redacción a los Estatutos sociales, con la nueva cifra del capital social., Administradores o socios mediante texto íntegro de la modificación que proponen. En S.A. Texto íntegro de la modificación que proponen + Informe escrito con justificación de la propuesta, Elevación del valor nominal de las existentes. podrá ealizarse Con cargo a reserva., AUMENTO CAPITAL SOCIAL Puede darse Aumento Incompleto, S.L. No se ha suscrito el aumento Queda aumentado en la cuantía desembolsada., Con cargo a reserva. Podra utilizarse (art. 303 LSC) Reservas disponibles. Reseva por prima de asunción participaciones o acciones., ACUERDO (art. 288 LSC) S.A. Voto favorable de los 2/3 del capital social presente o representado (art. 201 LSC)., Creación de nuevas participaciones o emisión de nuevas acciones. podrá ealizarse Con cargo a nuevas aportaciones dinerarias., S.A. Habrán de ser Totalemente líquidos y exigibles., Junta General excepción Los administradores, para cambiar el domicilio social dentro del mismo término municipal., ACUERDO (art. 288 LSC) S.L. Voto favorable de más de la mitad de los votos de las participaciones en que se divida el capital social (art. 199 LSC)., Aumento Incompleto art. 311 LSC S.A, S.L. Habrán de ser Totalemente líquidos y exigibles., Elevación del valor nominal de las existentes. podrá ealizarse Con cargo a nuevas aportaciones no dinerarias.