WARNING:
JavaScript is turned OFF. None of the links on this concept map will
work until it is reactivated.
If you need help turning JavaScript On, click here.
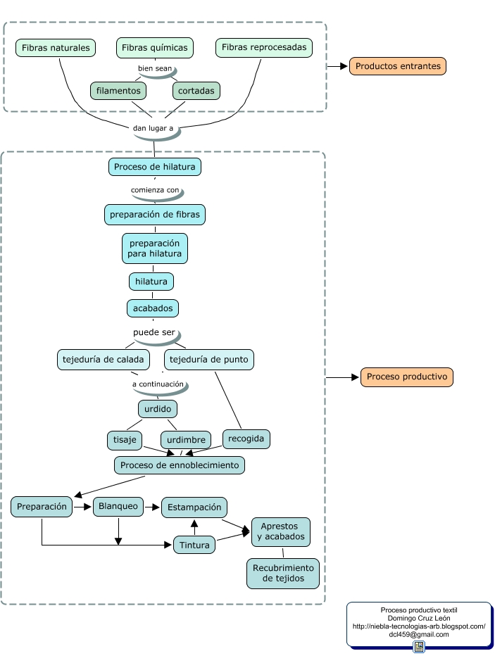
Este Cmap, tiene información relacionada con: proceso textil, Blanqueo, Fibras reprocesadas dan lugar a Proceso de hilatura, Preparación Blanqueo, tejeduría de punto a continuación urdido, filamentos dan lugar a Proceso de hilatura, hilatura acabados, urdido urdimbre, tisaje Proceso de ennoblecimiento, Preparación Tintura, Proceso de ennoblecimiento Preparación, Productos entrantes, tejeduría de punto recogida, urdimbre Proceso de ennoblecimiento, Aprestos y acabados Recubrimiento de tejidos, cortadas dan lugar a Proceso de hilatura, preparación para hilatura hilatura, tejeduría de calada a continuación urdido, Estampación Aprestos y acabados, Tintura Estampación, recogida Proceso de ennoblecimiento