WARNING:
JavaScript is turned OFF. None of the links on this concept map will
work until it is reactivated.
If you need help turning JavaScript On, click here.
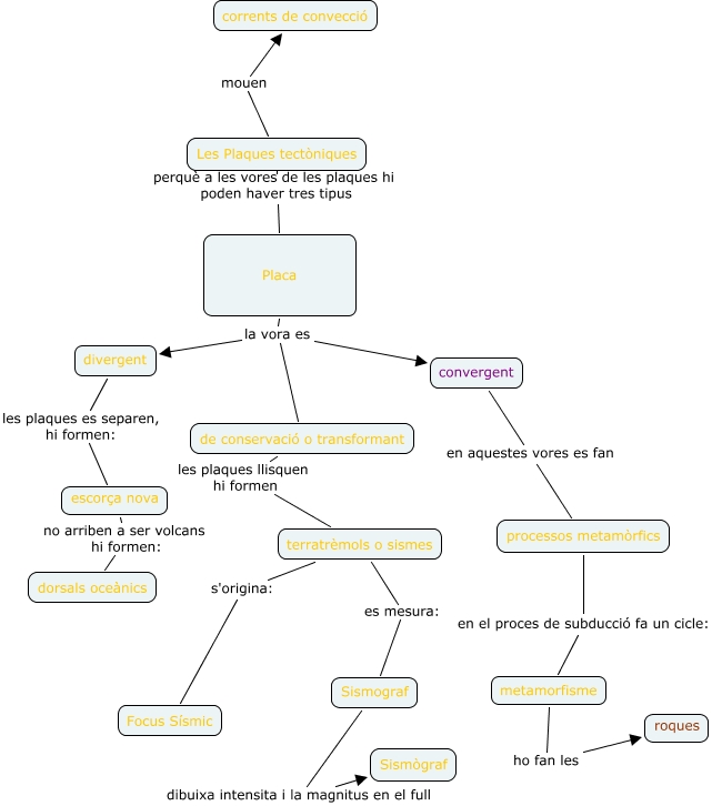
Este Cmap, tiene información relacionada con: geologia(placa), escorça nova no arriben a ser volcans hi formen: dorsals oceànics, Placa la vora es de conservació o transformant, convergent en aquestes vores es fan processos metamòrfics, processos metamòrfics en el proces de subducció fa un cicle: metamorfisme, Placa la vora es convergent, Placa la vora es divergent, de conservació o transformant les plaques llisquen hi formen terratrèmols o sismes, divergent les plaques es separen, hi formen: escorça nova, terratrèmols o sismes es mesura: Sismograf, Les Plaques tectòniques perquè a les vores de les plaques hi poden haver tres tipus Placa, metamorfisme ho fan les roques, terratrèmols o sismes s'origina: Focus Sísmic, Sismograf dibuixa intensita i la magnitus en el full Sismògraf, Les Plaques tectòniques mouen corrents de convecció