WARNING:
JavaScript is turned OFF. None of the links on this concept map will
work until it is reactivated.
If you need help turning JavaScript On, click here.
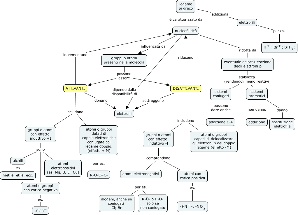
Questa Cmap, creata con IHMC CmapTools, contiene informazioni relative a: attivanti-disattivanti, atomi o gruppi con carica negativa es. -COO¯, gruppi o atomi con effetto induttivo +I sono atomi elettropositivi (es. Mg, B, Li, Cu), sistemi aromatici non danno addizione, alchili es metile, etile, ecc., atomi elettronegativi per es. R-Ö- o H-Ö- solo se non coniugato, eventuale delocazizzazione degli elettroni p stabilizza (rendendoli meno reattivi) sistemi aromatici, gruppi o atomi con effetto induttivo +I sono atomi o gruppi con carica negativa, gruppi o atomi presenti nella molecola possono essere DISATTIVANTI, ATTIVANTI includono atomi o gruppi dotati di coppie elettroniche coniugate col legame doppio. (effetto + M), ATTIVANTI includono gruppi o atomi con effetto induttivo +I, sistemi aromatici danno sostituzione elettrofila, gruppi o atomi con effetto induttivo +I sono alchili, eventuale delocazizzazione degli elettroni p stabilizza (rendendoli meno reattivi) sistemi coniugati, DISATTIVANTI riducono nucleofilicità, legame pi greco addiziona elettrofili, ATTIVANTI donano elettroni, elettrofili per es. <math xmlns="http://www.w3.org/1998/Math/MathML"> <mrow> <mmultiscripts> <mtext> H </mtext> <none/> <mtext> + </mtext> </mmultiscripts> <mtext> ; </mtext> <mrow> <mmultiscripts> <mtext> Br </mtext> <none/> <mtext> + </mtext> </mmultiscripts> <mtext> ; B </mtext> <mmultiscripts> <mtext> H </mtext> <mtext> 3 </mtext> <none/> </mmultiscripts> <mtext> ; </mtext> </mrow> </mrow> </math>, nucleofilicità influenzata da gruppi o atomi presenti nella molecola, nucleofilicità ridotta da eventuale delocazizzazione degli elettroni p, ATTIVANTI incrementano nucleofilicità