WARNING:
JavaScript is turned OFF. None of the links on this concept map will
work until it is reactivated.
If you need help turning JavaScript On, click here.
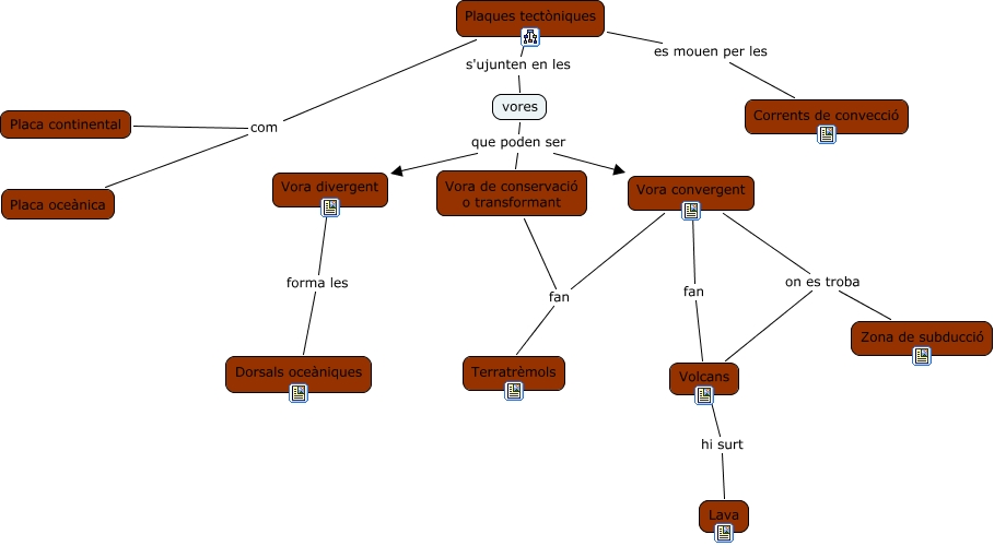
Este Cmap, tiene información relacionada con: plaques tectòniques, Vora convergent fan Volcans, vores que poden ser Vora convergent, Vora convergent on es troba Volcans, Plaques tectòniques com Placa oceànica, vores que poden ser Vora de conservació o transformant, Volcans hi surt Lava, Plaques tectòniques es mouen per les Corrents de convecció, vores que poden ser Vora divergent, Vora convergent fan Terratrèmols, Vora convergent on es troba Zona de subducció, Vora de conservació o transformant fan Terratrèmols, Plaques tectòniques com Placa continental, Vora divergent forma les Dorsals oceàniques, Plaques tectòniques s'ujunten en les vores