WARNING:
JavaScript is turned OFF. None of the links on this concept map will
work until it is reactivated.
If you need help turning JavaScript On, click here.
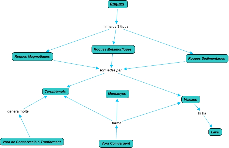
Este Cmap, tiene información relacionada con: Roques, Roques hi ha de 3 tipus Roques Magmàtiques, Roques Sedimentàries formades per Volcans, Roques Metamòrfiques formades per Volcans, Vora Comvergent forma Volcans, Volcans hi ha Lava, Vora Comvergent forma Terratrèmols, Roques hi ha de 3 tipus Roques Sedimentàries, Vora de Conservació o Tranformant genera molts Terratrèmols, Roques hi ha de 3 tipus Roques Metamòrfiques, Vora Comvergent forma Muntanyes, Roques Magmàtiques formades per Volcans, Roques Sedimentàries formades per Terratrèmols, Roques Metamòrfiques formades per Terratrèmols, Roques Magmàtiques formades per Terratrèmols