WARNING:
JavaScript is turned OFF. None of the links on this concept map will
work until it is reactivated.
If you need help turning JavaScript On, click here.
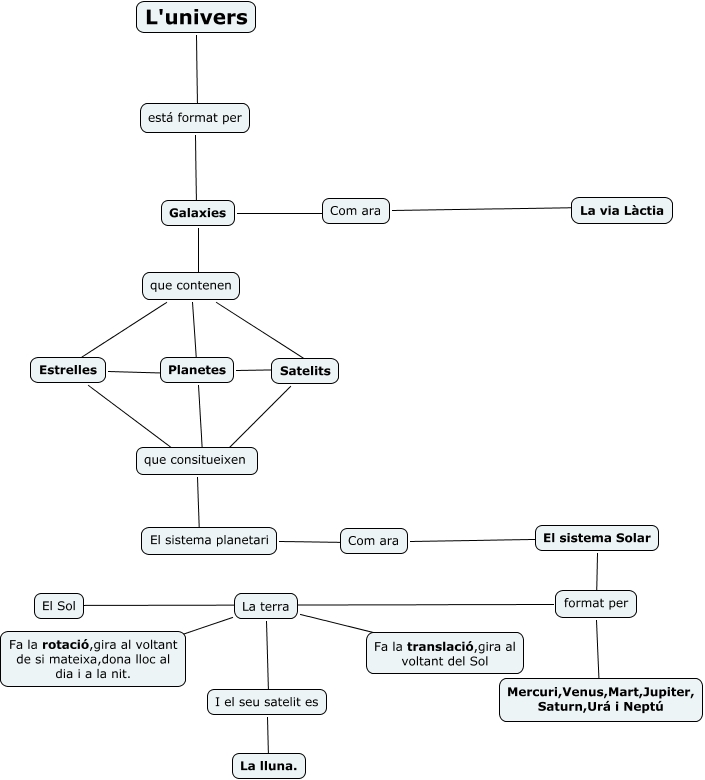
Este Cmap, tiene información relacionada con: L'univers, que contenen ???? Estrelles, que consitueixen ???? El sistema planetari, que contenen ???? Satelits, Estrelles ???? que consitueixen, Estrelles ???? Planetes, Satelits ???? que consitueixen, Com ara ???? El sistema Solar, L'univers ???? está format per, format per ???? El Sol, que contenen ???? Planetes, Galaxies ???? que contenen, format per ???? Mercuri,Venus,Mart,Jupiter, Saturn,Urá i Neptú, Com ara ???? La via Làctia, está format per ???? Galaxies, Galaxies ???? Com ara, Planetes ???? que consitueixen, El sistema planetari ???? Com ara, La terra ???? Fa la translació,gira al voltant del Sol, La terra ???? I el seu satelit es, I el seu satelit es ???? La lluna.