WARNING:
JavaScript is turned OFF. None of the links on this concept map will
work until it is reactivated.
If you need help turning JavaScript On, click here.
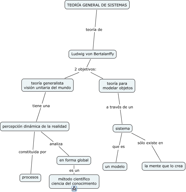
Este Cmap, tiene información relacionada con: TEORÍA GENERAL DE SISTEMAS, Ludwig von Bertalanffy 2 objetivos: teoría generalista visión unitaria del mundo, en forma global es un método científico ciencia del conocimiento, sistema sólo existe en la mente que lo crea, sistema que es un modelo, Ludwig von Bertalanffy 2 objetivos: teoría para modelar objetos, teoría para modelar objetos a través de un sistema, percepción dinámica de la realidad analiza en forma global, teoría generalista visión unitaria del mundo tiene una percepción dinámica de la realidad, percepción dinámica de la realidad constituida por procesos, TEORÍA GENERAL DE SISTEMAS teoría de Ludwig von Bertalanffy