WARNING:
JavaScript is turned OFF. None of the links on this concept map will
work until it is reactivated.
If you need help turning JavaScript On, click here.
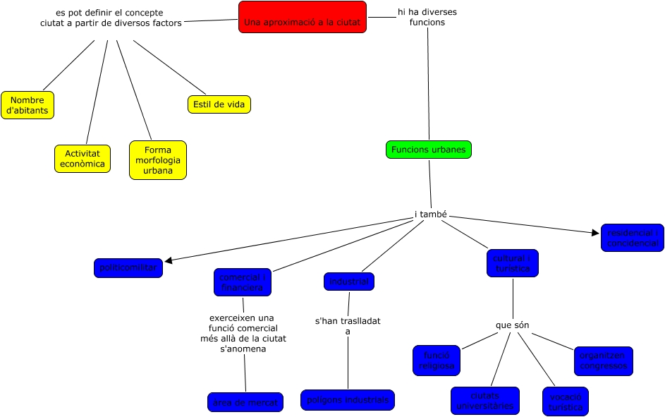
Este Cmap, tiene información relacionada con: sociales, comercial i financiera exerceixen una funció comercial més allà de la ciutat s'anomena àrea de mercat, Funcions urbanes i també residencial i concidencial, cultural i turística que són ciutats universitàries, cultural i turística que són organitzen congressos, cultural i turística que són vocació turística, Funcions urbanes i també cultural i turística, Una aproximació a la ciutat es pot definir el concepte ciutat a partir de diversos factors Nombre d'abitants, industrial s'han traslladat a polígons industrials, Funcions urbanes i també comercial i financiera, Funcions urbanes i també industrial, Una aproximació a la ciutat es pot definir el concepte ciutat a partir de diversos factors Estil de vida, Funcions urbanes i també politicomilitar, Una aproximació a la ciutat es pot definir el concepte ciutat a partir de diversos factors Forma morfologia urbana, Una aproximació a la ciutat hi ha diverses funcions Funcions urbanes, cultural i turística que són funció religiosa, Una aproximació a la ciutat es pot definir el concepte ciutat a partir de diversos factors Activitat econòmica