WARNING:
JavaScript is turned OFF. None of the links on this concept map will
work until it is reactivated.
If you need help turning JavaScript On, click here.
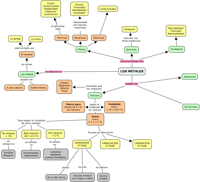
Este Cmap, tiene información relacionada con: metales2, Térmicas al aplicarles calor Fusión Conductividad Soldabilidad Dilatación Contracción, Físicas Térmicas, Ecológicas Reciclabilidad Toxicidad Renovabilidad, Acero entre 0.1 y 1.7 % Tipos según el contenido de otros metales Alta aleación < 5 %, No aleados < 1% se utilizan en Tornillos Bisagras, Alta aleación < 5 % se utlizan en cubiertos depósitos aceros inoxidables, LOS METALES pueden ser No ferrosos, Acero entre 0.1 y 1.7 % Tipos según el contenido de otros metales No aleados < 1%, SIDERURGIA 1ª FASE función mezclar mineral con coque y caliza, SIDERURGIA 1ª FASE dónde En el alto horno, Ferrosos según el contenido en carbono Fundición entre 1.76 y 6.67 %, Acero entre 0.1 y 1.7 % Proceso de fabricación LAMINACIÓN 3ª FASE, LOS METALES se obtienen en LAS MINAS, LAS MINAS se extrae El mineral, El mineral está formado por La ganga, Ferrosos según el contenido en carbono Acero entre 0.1 y 1.7 %, Químicas reacción con otras sustancias Oxidación, LOS METALES sus propiedades son Físicas, LAS MINAS pueden ser Subterráneas, LOS METALES pueden ser Ferrosos