WARNING:
JavaScript is turned OFF. None of the links on this concept map will
work until it is reactivated.
If you need help turning JavaScript On, click here.
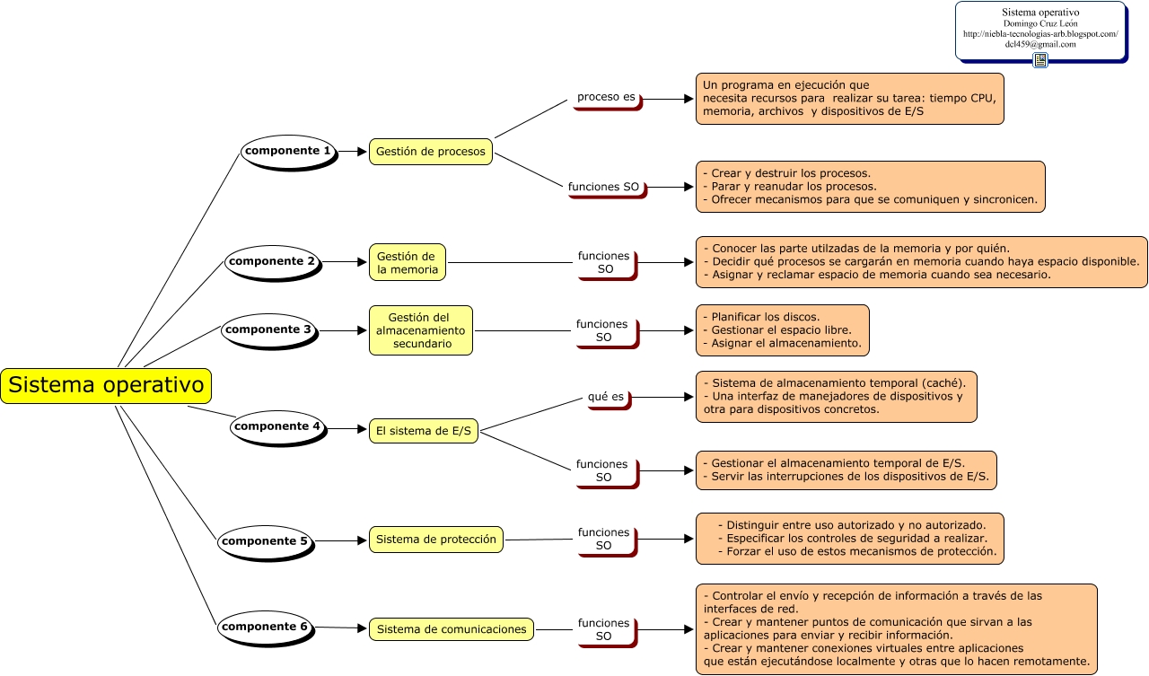
Este Cmap, tiene información relacionada con: sistema operativo, Gestión de procesos proceso es Un programa en ejecución que necesita recursos para realizar su tarea: tiempo CPU, memoria, archivos y dispositivos de E/S, Gestión del almacenamiento secundario funciones SO - Planificar los discos. - Gestionar el espacio libre. - Asignar el almacenamiento., Sistema operativo componente 3 Gestión del almacenamiento secundario, El sistema de E/S funciones SO - Gestionar el almacenamiento temporal de E/S. - Servir las interrupciones de los dispositivos de E/S., Sistema operativo componente 5 Sistema de protección, Sistema de protección funciones SO - Distinguir entre uso autorizado y no autorizado. - Especificar los controles de seguridad a realizar. - Forzar el uso de estos mecanismos de protección., Sistema operativo componente 1 Gestión de procesos, Sistema operativo componente 2 Gestión de la memoria, El sistema de E/S qué es - Sistema de almacenamiento temporal (caché). - Una interfaz de manejadores de dispositivos y otra para dispositivos concretos., Gestión de la memoria funciones SO - Conocer las parte utilzadas de la memoria y por quién. - Decidir qué procesos se cargarán en memoria cuando haya espacio disponible. - Asignar y reclamar espacio de memoria cuando sea necesario., Sistema operativo componente 6 Sistema de comunicaciones, Gestión de procesos funciones SO - Crear y destruir los procesos. - Parar y reanudar los procesos. - Ofrecer mecanismos para que se comuniquen y sincronicen., Sistema operativo componente 4 El sistema de E/S, Sistema de comunicaciones funciones SO - Controlar el envío y recepción de información a través de las interfaces de red. - Crear y mantener puntos de comunicación que sirvan a las aplicaciones para enviar y recibir información. - Crear y mantener conexiones virtuales entre aplicaciones que están ejecutándose localmente y otras que lo hacen remotamente.