WARNING:
JavaScript is turned OFF. None of the links on this concept map will
work until it is reactivated.
If you need help turning JavaScript On, click here.
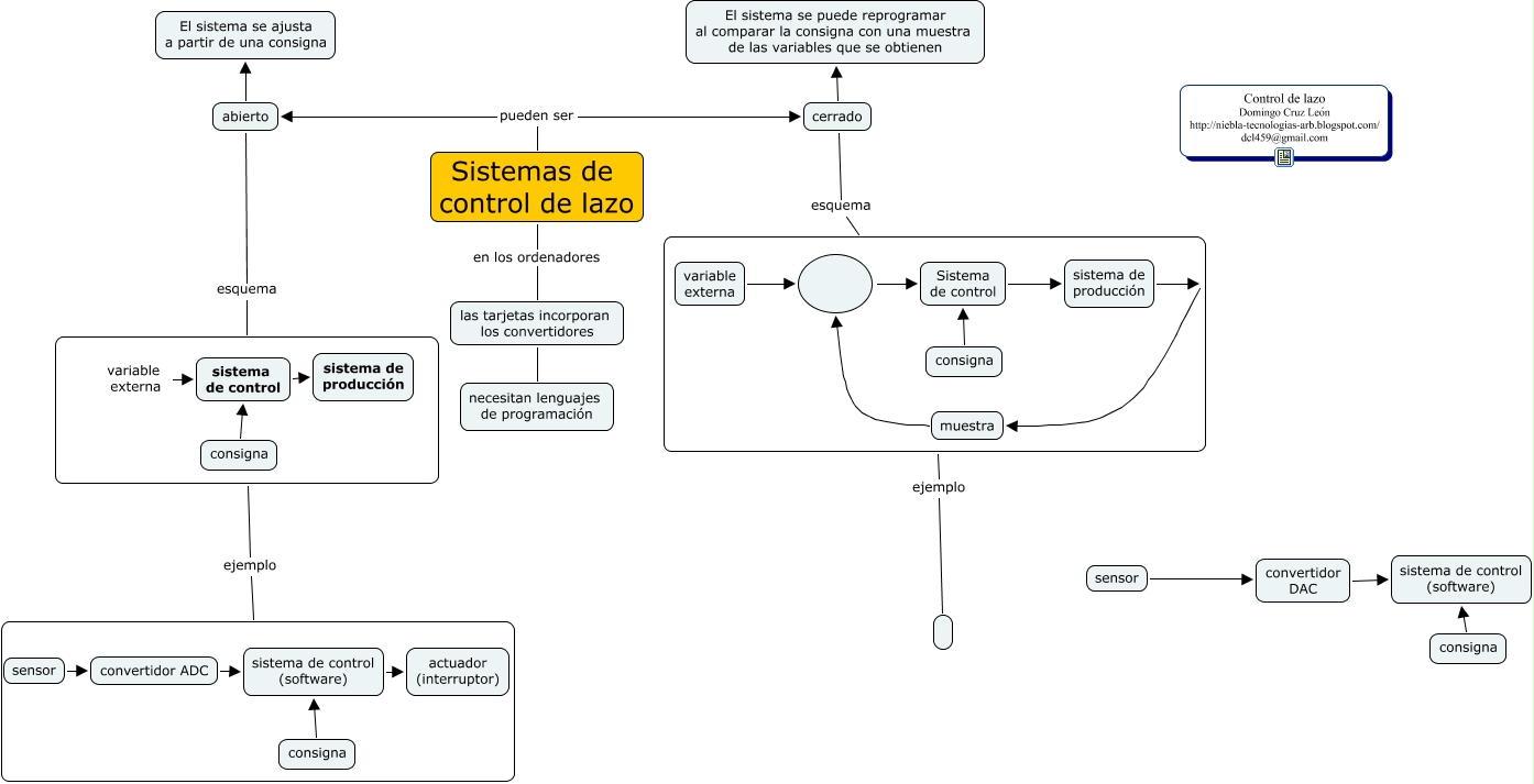
Este Cmap, tiene información relacionada con: control de lazo, consigna Sistema de control, consigna sistema de control (software), consigna sistema de control (software), ejemplo, cerrado esquema, abierto El sistema se ajusta a partir de una consigna, sensor convertidor DAC, abierto esquema, Sistemas de control de lazo en los ordenadores las tarjetas incorporan los convertidores, convertidor DAC sistema de control (software), sistema de control sistema de producción, sistema de producción, cerrado El sistema se puede reprogramar al comparar la consigna con una muestra de las variables que se obtienen, convertidor ADC sistema de control (software), Sistema de control, variable externa sistema de control, sensor convertidor ADC, consigna sistema de control, muestra, las tarjetas incorporan los convertidores necesitan lenguajes de programación