WARNING:
JavaScript is turned OFF. None of the links on this concept map will
work until it is reactivated.
If you need help turning JavaScript On, click here.
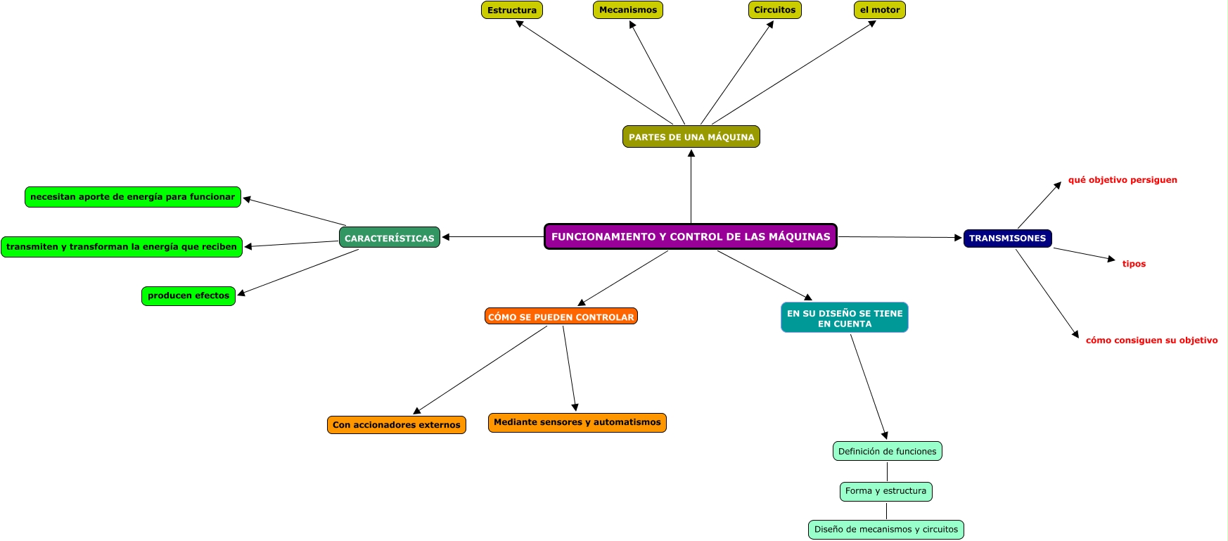
Este Cmap, tiene información relacionada con: FUNCIONAMIENTO Y CONTROL DE LAS MÁQUINAS PRIMERA CONCRECIÓN, EN SU DISEÑO SE TIENE EN CUENTA Definición de funciones, CARACTERÍSTICAS producen efectos, PARTES DE UNA MÁQUINA Mecanismos, PARTES DE UNA MÁQUINA el motor, FUNCIONAMIENTO Y CONTROL DE LAS MÁQUINAS EN SU DISEÑO SE TIENE EN CUENTA, CARACTERÍSTICAS transmiten y transforman la energía que reciben, TRANSMISONES tipos, PARTES DE UNA MÁQUINA Circuitos, FUNCIONAMIENTO Y CONTROL DE LAS MÁQUINAS TRANSMISONES, CARACTERÍSTICAS necesitan aporte de energía para funcionar, TRANSMISONES cómo consiguen su objetivo, FUNCIONAMIENTO Y CONTROL DE LAS MÁQUINAS CARACTERÍSTICAS, PARTES DE UNA MÁQUINA Estructura, Forma y estructura Diseño de mecanismos y circuitos, FUNCIONAMIENTO Y CONTROL DE LAS MÁQUINAS CÓMO SE PUEDEN CONTROLAR Con accionadores externos, FUNCIONAMIENTO Y CONTROL DE LAS MÁQUINAS CÓMO SE PUEDEN CONTROLAR Mediante sensores y automatismos, TRANSMISONES qué objetivo persiguen, FUNCIONAMIENTO Y CONTROL DE LAS MÁQUINAS PARTES DE UNA MÁQUINA, Definición de funciones Forma y estructura