WARNING:
JavaScript is turned OFF. None of the links on this concept map will
work until it is reactivated.
If you need help turning JavaScript On, click here.
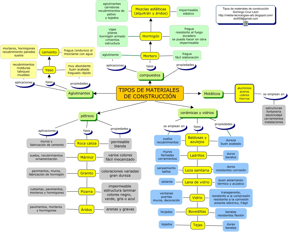
Este Cmap, tiene información relacionada con: tipos materiales, TIPOS DE MATERIALES DE CONSTRUCCIÓN Metálicos, cerámicas y vidrios propiedades dureza buen acabado, TIPOS DE MATERIALES DE CONSTRUCCIÓN Aglutinantes, Yeso muy abundante buen acabado fraguado rápido, Pizarra impermeable estructura laminar colores negro, verde, gris o azul, Baldosas y azulejos Ladrillos, Bovedillas forjados, Aglutinantes tipos Yeso, cerámicas y vidrios se emplean en suelos recubrimientos, Lana de vidrio buen aislamiento térmico y acústico, Ladrillos muros fachadas cerramientos, cerámicas y vidrios se emplean en suelos recubrimientos, Baldosas y azulejos suelos recubrimientos, Aglutinantes propiedades muy abundante buen acabado fraguado rápido, Hormigón fragua resistente al fuego duradero se puede hacer en obra impermeable, pétreos aplicaciones muros y fabricación de cemento, cerámicas y vidrios tipos Baldosas y azulejos, Bovedillas baratas resistentes flexión, Hormigón Mezclas asfálticas (alquitrán y áridos), Mármol varios colores fácil mecanizado