WARNING:
JavaScript is turned OFF. None of the links on this concept map will
work until it is reactivated.
If you need help turning JavaScript On, click here.
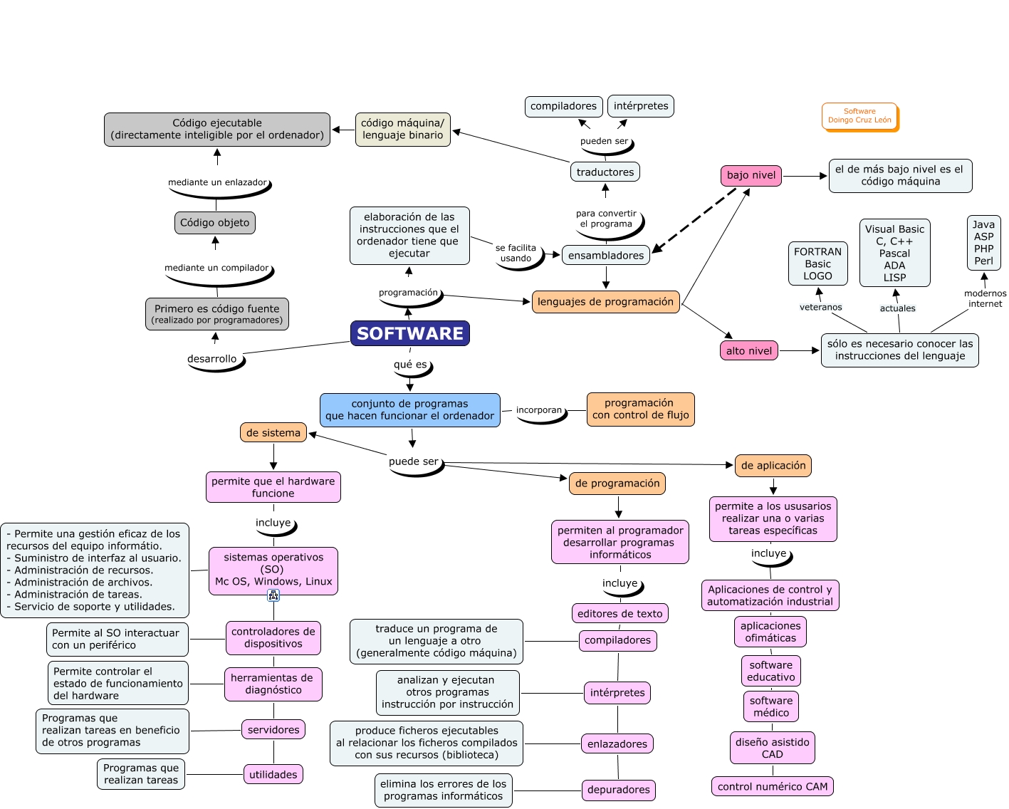
Este Cmap, tiene información relacionada con: software, alto nivel sólo es necesario conocer las instrucciones del lenguaje, lenguajes de programación bajo nivel, bajo nivel ensambladores, controladores de dispositivos herramientas de diagnóstico, conjunto de programas que hacen funcionar el ordenador incorporan programación con control de flujo, ensambladores para convertir el programa traductores, depuradores elimina los errores de los programas informáticos, conjunto de programas que hacen funcionar el ordenador puede ser de aplicación, Aplicaciones de control y automatización industrial aplicaciones ofimáticas, permiten al programador desarrollar programas informáticos incluye editores de texto, enlazadores produce ficheros ejecutables al relacionar los ficheros compilados con sus recursos (biblioteca), compiladores traduce un programa de un lenguaje a otro (generalmente código máquina), aplicaciones ofimáticas software educativo, sólo es necesario conocer las instrucciones del lenguaje actuales Visual Basic C, C++ Pascal ADA LISP, traductores código máquina/ lenguaje binario, conjunto de programas que hacen funcionar el ordenador puede ser de programación, de programación permiten al programador desarrollar programas informáticos, permite que el hardware funcione incluye sistemas operativos (SO) Mc OS, Windows, Linux, SOFTWARE qué es conjunto de programas que hacen funcionar el ordenador, de aplicación permite a los ususarios realizar una o varias tareas específicas