Warning:
JavaScript is turned OFF. None of the links on this page will work until it is reactivated.
If you need help turning JavaScript On, click here.
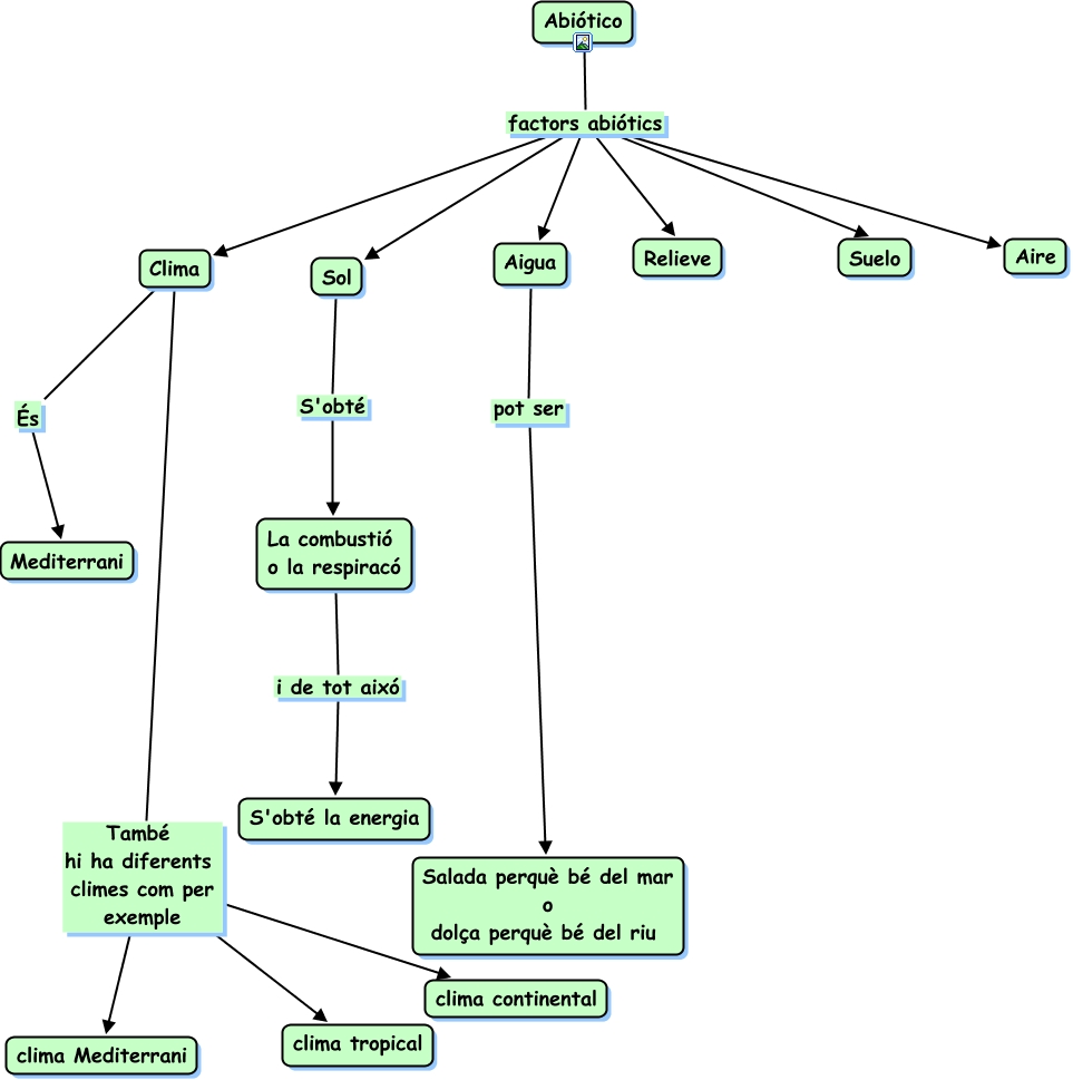
Este Cmap, tiene información relacionada con: abiotico, Abiótico factors abiótics Suelo, Sol S'obté La combustió o la respiracó, Abiótico factors abiótics Aigua, Aigua pot ser Salada perquè bé del mar o dolça perquè bé del riu, Clima També hi ha diferents climes com per exemple clima Mediterrani, Clima També hi ha diferents climes com per exemple clima continental, Abiótico factors abiótics Sol, Abiótico factors abiótics Clima, Clima És Mediterrani, La combustió o la respiracó i de tot aixó S'obté la energia, Clima També hi ha diferents climes com per exemple clima tropical, Abiótico factors abiótics Aire, Abiótico factors abiótics Relieve