Warning:
JavaScript is turned OFF. None of the links on this page will work until it is reactivated.
If you need help turning JavaScript On, click here.
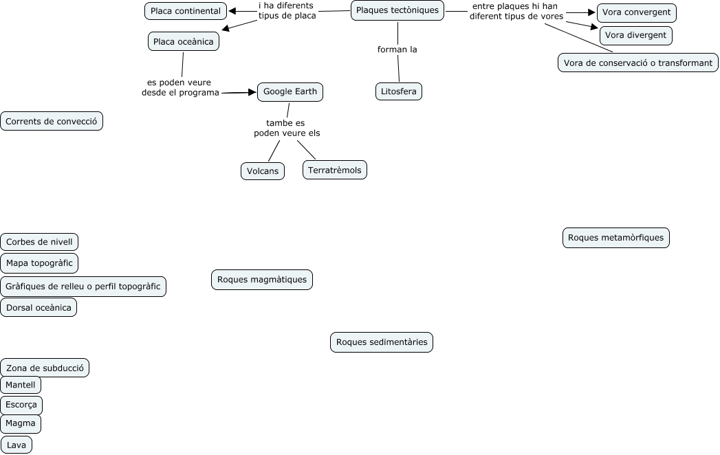
Este Cmap, tiene información relacionada con: Geologia, Plaques tectòniques entre plaques hi han diferent tipus de vores Vora de conservació o transformant, Google Earth tambe es poden veure els Terratrèmols, Placa oceànica es poden veure desde el programa Google Earth, Plaques tectòniques entre plaques hi han diferent tipus de vores Vora divergent, Google Earth tambe es poden veure els Volcans, Plaques tectòniques i ha diferents tipus de placa Placa oceànica, Plaques tectòniques forman la Litosfera, Plaques tectòniques entre plaques hi han diferent tipus de vores Vora convergent, Placa oceànica es poden veure desde el programa Google Earth, Plaques tectòniques i ha diferents tipus de placa Placa continental