Warning:
JavaScript is turned OFF. None of the links on this page will work until it is reactivated.
If you need help turning JavaScript On, click here.
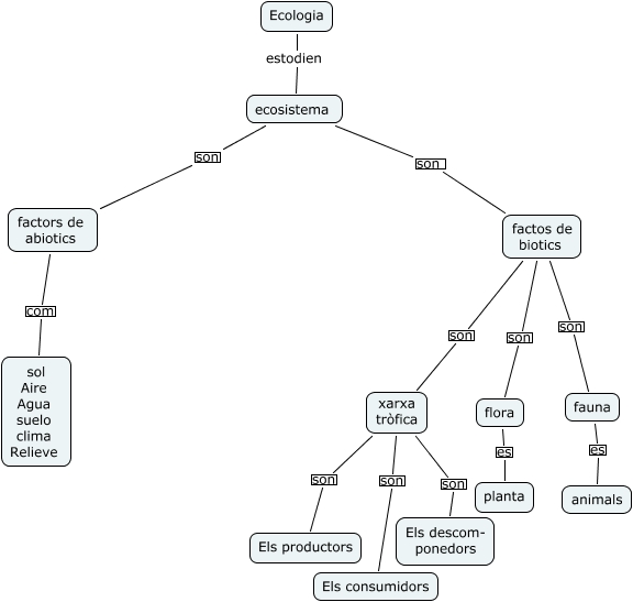
Aquest mapa conceptual conté informació relacionada amb: Ecologia, factos de biotics son xarxa tròfica, ecosistema son factos de biotics, Ecologia estodien ecosistema, flora es planta, xarxa tròfica son Els descom- ponedors, xarxa tròfica son Els consumidors, factos de biotics son flora, factors de abiotics com sol Aire Agua suelo clima Relieve, factos de biotics son fauna, ecosistema son factors de abiotics, fauna es animals, xarxa tròfica son Els productors