WARNING:
JavaScript is turned OFF. None of the links on this concept map will
work until it is reactivated.
If you need help turning JavaScript On, click here.
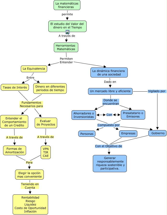
Este Cmap, tiene información relacionada con: Mapa Conceptual de Matematica Financiera, La dinámica financiera de una sociedad Dado en Un mercado libre y eficiente, Presatatario o Emisores Compuesto por Empresas, La Equivalencia Entre Tasas de Interés, Un mercado libre y eficiente Donde se encuentran Presatatario o Emisores, Tasas de Interés Fundamentos Necesarios para Entender el Comportamiento de un Credito, La matemáticas financieras permite El estudio del Valor del dinero en el Tiempo, Empresas Con el Objetivo de Generar responsablemente riqueza sostenible y participativa., Herramientas Matemáticas Permiten Entender La dinámica financiera de una sociedad, Dinero en diferentes periodos de tiempo Fundamentos Necesarios para Entender el Comportamiento de un Credito, Gobierno Con el Objetivo de Generar responsablemente riqueza sostenible y participativa., La Equivalencia Entre Dinero en diferentes periodos de tiempo, Tasas de Interés Fundamentos Necesarios para Evaluar de Proyectos, Ahorradores o Inversionistas Con Presatatario o Emisores, Un mercado libre y eficiente Vigilado por Gobierno, Presatatario o Emisores Compuesto por Gobierno, El estudio del Valor del dinero en el Tiempo A través de Herramientas Matemáticas, Ahorradores o Inversionistas Compuesto por Empresas, VPN TIR CAE Para Elegir la opción mas conveniente, Entender el Comportamiento de un Credito A través de Formas de Amortizaciòn, Ahorradores o Inversionistas Compuesto por Gobierno