WARNING:
JavaScript is turned OFF. None of the links on this concept map will
work until it is reactivated.
If you need help turning JavaScript On, click here.
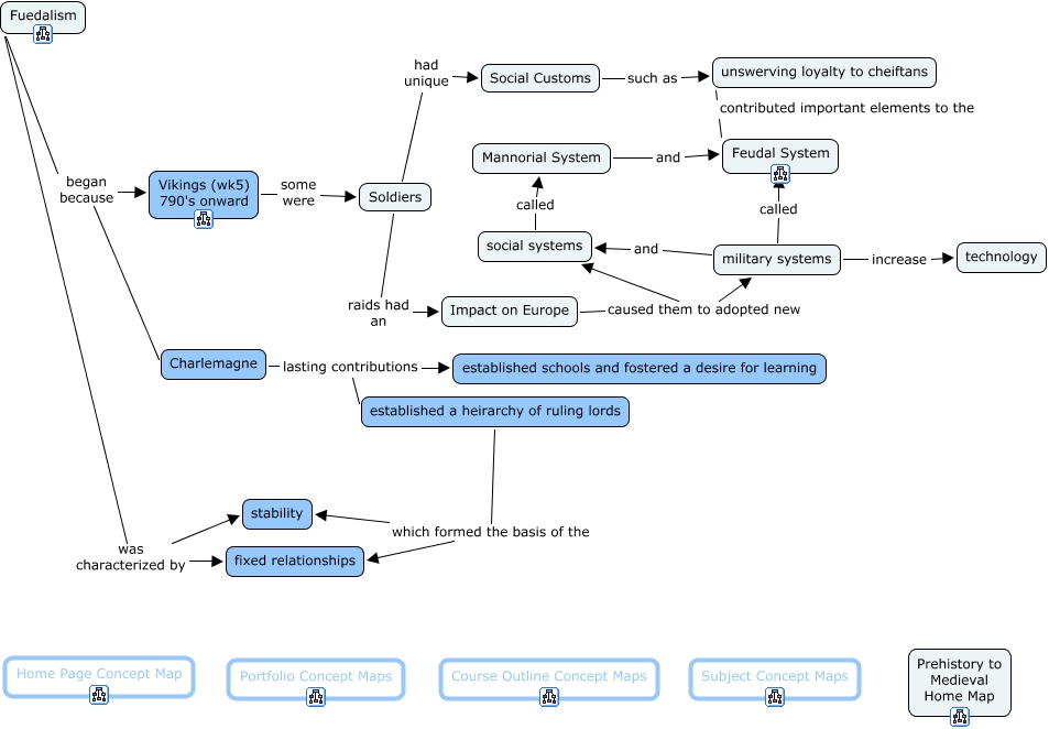
This Concept Map, created with IHMC CmapTools, has information related to: Fuedalism, established a heirarchy of ruling lords which formed the basis of the stability, Social Customs such as unswerving loyalty to cheiftans, military systems called Feudal System, Impact on Europe caused them to adopted new military systems, military systems and social systems, Impact on Europe caused them to adopted new social systems, established a heirarchy of ruling lords which formed the basis of the fixed relationships, Fuedalism was characterized by stability, Soldiers had unique Social Customs, Mannorial System and Feudal System, Fuedalism began because Charlemagne, Soldiers raids had an Impact on Europe, Fuedalism began because Vikings (wk5) 790's onward, Vikings (wk5) 790's onward some were Soldiers, Charlemagne lasting contributions established schools and fostered a desire for learning, military systems increase technology, unswerving loyalty to cheiftans contributed important elements to the Feudal System, Charlemagne lasting contributions established a heirarchy of ruling lords, social systems called Mannorial System, Fuedalism was characterized by fixed relationships