WARNING:
JavaScript is turned OFF. None of the links on this concept map will
work until it is reactivated.
If you need help turning JavaScript On, click here.
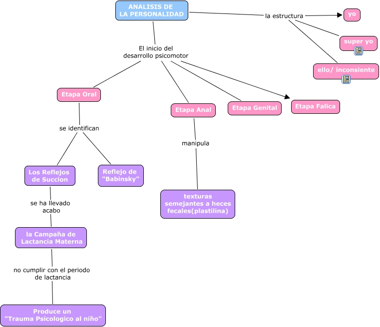
Este Cmap, tiene información relacionada con: personalidad_map_freud, Etapa Anal manipula texturas semejantes a heces fecales(plastilina), Etapa Oral se identifican Los Reflejos de Succion, ANALISIS DE LA PERSONALIDAD El inicio del desarrollo psicomotor Etapa Anal, Etapa Oral se identifican Reflejo de "Babinsky", ANALISIS DE LA PERSONALIDAD la estructura super yo, ANALISIS DE LA PERSONALIDAD la estructura ello/ inconsiente, ANALISIS DE LA PERSONALIDAD El inicio del desarrollo psicomotor Etapa Genital, ANALISIS DE LA PERSONALIDAD El inicio del desarrollo psicomotor Etapa Oral, la Campaña de Lactancia Materna no cumplir con el periodo de lactancia Produce un "Trauma Psicologico al niño", ANALISIS DE LA PERSONALIDAD la estructura yo, ANALISIS DE LA PERSONALIDAD El inicio del desarrollo psicomotor Etapa Falica, Los Reflejos de Succion se ha llevado acabo la Campaña de Lactancia Materna