WARNING:
JavaScript is turned OFF. None of the links on this concept map will
work until it is reactivated.
If you need help turning JavaScript On, click here.
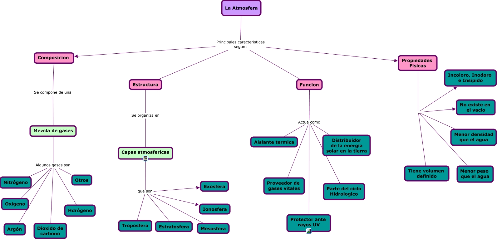
Este Cmap, tiene información relacionada con: La Atmosfera, Mezcla de gases Algunos gases son Argón, Funcion Actua como Protector ante rayos UV, Capas atmosfericas que son Estratosfera, Mezcla de gases Algunos gases son Nitrógeno, Propiedades Fisicas - No existe en el vacio, La Atmosfera Principales caracteristicas segun: Propiedades Fisicas, Funcion Actua como Parte del ciclo Hidrologico, La Atmosfera Principales caracteristicas segun: Estructura, Capas atmosfericas que son Exosfera, Composicion Se compone de una Mezcla de gases, Funcion Actua como Aislante termica, Funcion Actua como Proveedor de gases vitales, Capas atmosfericas que son Mesosfera, Estructura Se organiza en Capas atmosfericas, Funcion Actua como Distribuidor de la energia solar en la tierra, Propiedades Fisicas - Tiene volumen definido, Mezcla de gases Algunos gases son Hdrógeno, Capas atmosfericas que son Troposfera, Propiedades Fisicas - Menor densidad que el agua, Mezcla de gases Algunos gases son Otros