WARNING:
JavaScript is turned OFF. None of the links on this concept map will
work until it is reactivated.
If you need help turning JavaScript On, click here.
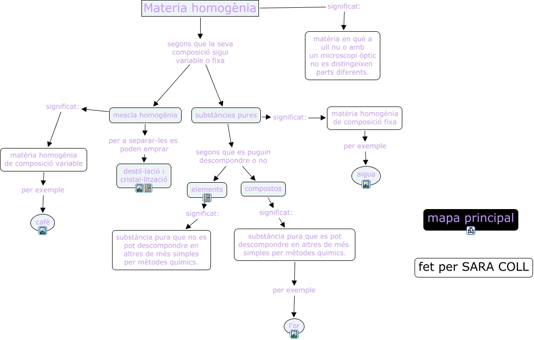
Este Cmap, tiene información relacionada con: matèria homogènia, mescla homogènia significat: matèria homogènia de composició variable, mescla homogènia per a separar-les es poden emprar destil·lació i cristal·lització, substàncies pures segons que es puguin descompondre o no elements, substàncies pures segons que es puguin descompondre o no compostos, matèria homogènia de composició variable per exemple cafè, substància pura que es pot descompondre en altres de més simples per mètodes quimics. per exemple l'or, compostos significat: substància pura que es pot descompondre en altres de més simples per mètodes quimics., substàncies pures significat: matèria homogènia de composició fixa, matèria homogènia de composició fixa per exemple aigua, elements significat: substància pura que no es pot descompondre en altres de més simples per mètodes químics., Materia homogènia significat: matèria en què a ull nu o amb un microscopi òptic no es distingeixen parts diferents., Materia homogènia segons que la seva composició sigui variable o fixa mescla homogènia, Materia homogènia segons que la seva composició sigui variable o fixa substàncies pures