WARNING:
JavaScript is turned OFF. None of the links on this concept map will
work until it is reactivated.
If you need help turning JavaScript On, click here.
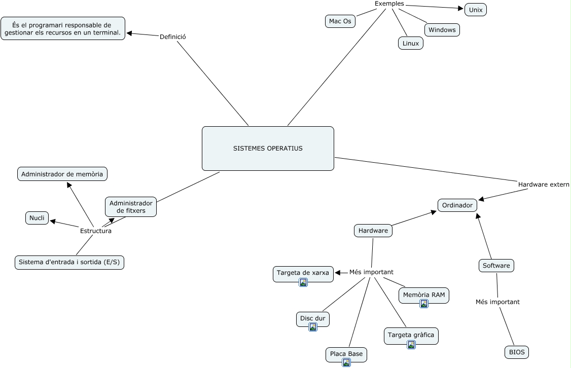
Aquest mapa conceptual conté informació relacionada amb: Mapa conceptual 2, Hardware Més important Disc dur, SISTEMES OPERATIUS Exemples Unix, SISTEMES OPERATIUS Estructura Administrador de fitxers, Software ???? Ordinador, Hardware Més important Targeta gràfica, SISTEMES OPERATIUS Exemples Windows, Hardware Més important Memòria RAM, SISTEMES OPERATIUS Estructura Administrador de memòria, SISTEMES OPERATIUS Exemples Linux, SISTEMES OPERATIUS Estructura Nucli, Hardware Més important Placa Base, Hardware Més important Targeta de xarxa, Software Més important BIOS, SISTEMES OPERATIUS Estructura Sistema d'entrada i sortida (E/S), SISTEMES OPERATIUS Definició És el programari responsable de gestionar els recursos en un terminal., Hardware ???? Ordinador, SISTEMES OPERATIUS Hardware extern Ordinador, SISTEMES OPERATIUS Exemples Mac Os