WARNING:
JavaScript is turned OFF. None of the links on this concept map will
work until it is reactivated.
If you need help turning JavaScript On, click here.
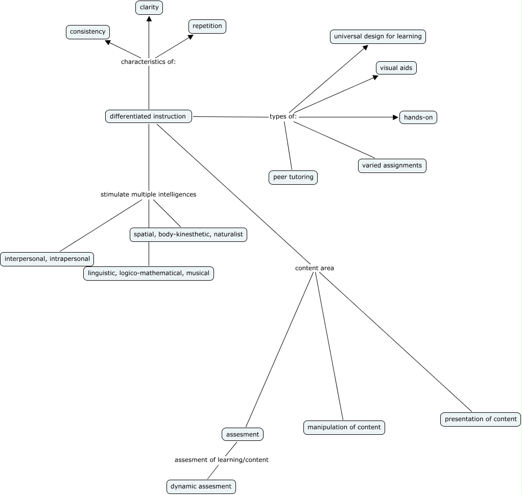
This Concept Map, created with IHMC CmapTools, has information related to: differentiated instruction, assesment assesment of learning/content dynamic assesment, differentiated instruction stimulate multiple intelligences linguistic, logico-mathematical, musical, differentiated instruction types of: varied assignments, differentiated instruction content area assesment, differentiated instruction content area presentation of content, differentiated instruction types of: universal design for learning, differentiated instruction content area manipulation of content, differentiated instruction characteristics of: clarity, differentiated instruction types of: peer tutoring, differentiated instruction stimulate multiple intelligences interpersonal, intrapersonal, differentiated instruction stimulate multiple intelligences spatial, body-kinesthetic, naturalist, differentiated instruction characteristics of: consistency, differentiated instruction types of: visual aids, differentiated instruction characteristics of: repetition, differentiated instruction types of: hands-on