WARNING:
JavaScript is turned OFF. None of the links on this concept map will
work until it is reactivated.
If you need help turning JavaScript On, click here.
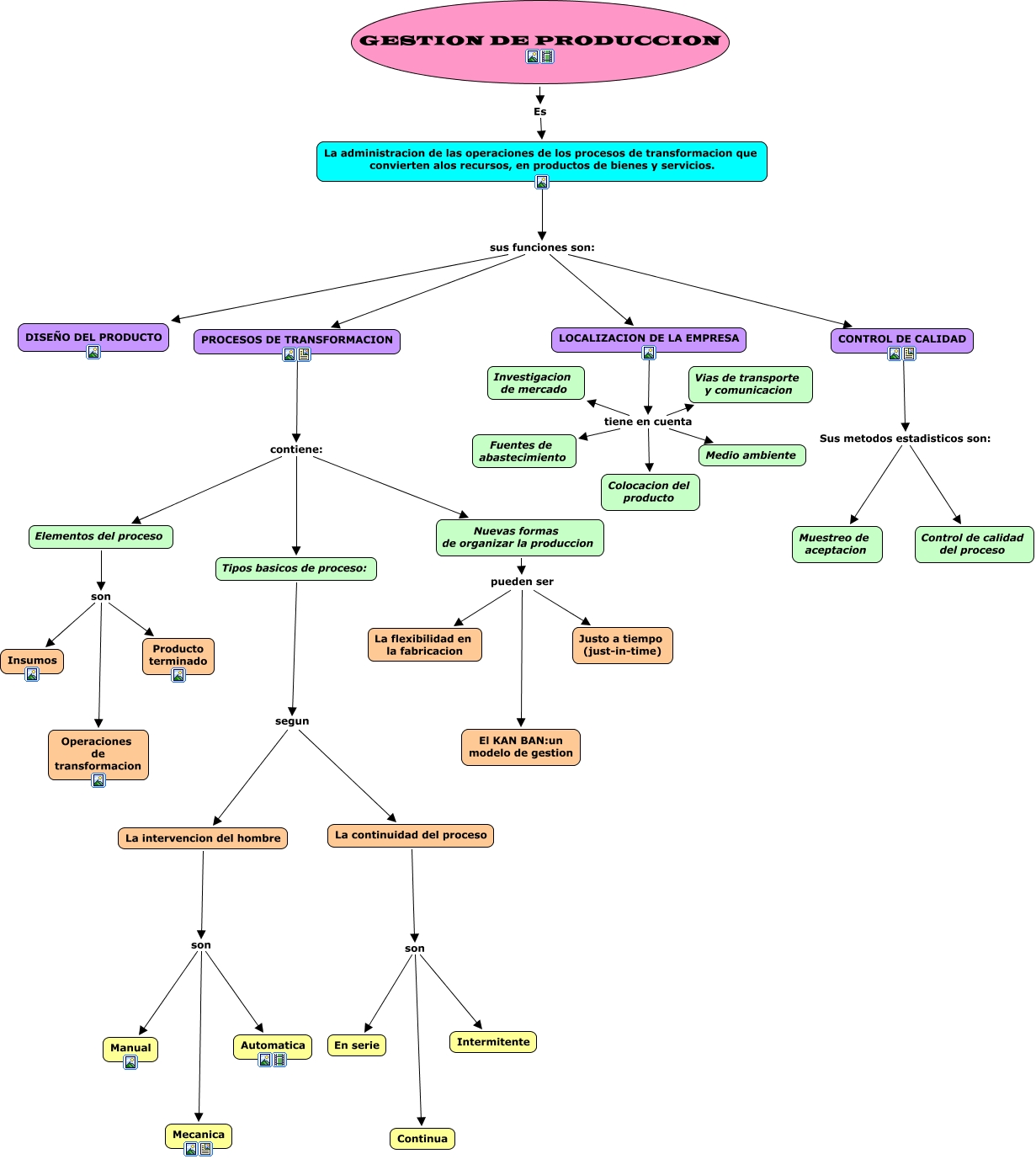
Este Cmap, tiene información relacionada con: GESTION DE PRODUCCION 1, PROCESOS DE TRANSFORMACION contiene: Tipos basicos de proceso:, La continuidad del proceso son En serie, LOCALIZACION DE LA EMPRESA tiene en cuenta Fuentes de abastecimiento, PROCESOS DE TRANSFORMACION contiene: Elementos del proceso, Elementos del proceso son Producto terminado, La intervencion del hombre son Automatica, Tipos basicos de proceso: segun La intervencion del hombre, Elementos del proceso son Insumos, GESTION DE PRODUCCION Es La administracion de las operaciones de los procesos de transformacion que convierten alos recursos, en productos de bienes y servicios., LOCALIZACION DE LA EMPRESA tiene en cuenta Investigacion de mercado, PROCESOS DE TRANSFORMACION contiene: Nuevas formas de organizar la produccion, La continuidad del proceso son Intermitente, Nuevas formas de organizar la produccion pueden ser El KAN BAN:un modelo de gestion, La administracion de las operaciones de los procesos de transformacion que convierten alos recursos, en productos de bienes y servicios. sus funciones son: DISEÑO DEL PRODUCTO, CONTROL DE CALIDAD Sus metodos estadisticos son: Control de calidad del proceso, LOCALIZACION DE LA EMPRESA tiene en cuenta Medio ambiente, LOCALIZACION DE LA EMPRESA tiene en cuenta Vias de transporte y comunicacion, Nuevas formas de organizar la produccion pueden ser La flexibilidad en la fabricacion, Elementos del proceso son Operaciones de transformacion, La intervencion del hombre son Manual