WARNING:
JavaScript is turned OFF. None of the links on this concept map will
work until it is reactivated.
If you need help turning JavaScript On, click here.
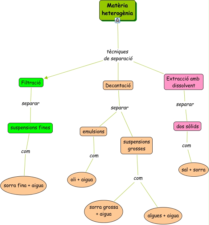
Este Cmap, tiene información relacionada con: mapa de la materia heterogenia, suspensions grosses com algues + aigua, Matèria heterogènia tècniques de separació Filtració, suspensions fines com sorra fina + aigua, Filtració separar suspensions fines, Extracció amb dissolvent separar dos sòlids, suspensions grosses com sorra grossa + aigua, Matèria heterogènia tècniques de separació Extracció amb dissolvent, dos sòlids com sal + sorra, Decantació separar emulsions, emulsions com oli + aigua, Decantació separar suspensions grosses, Matèria heterogènia tècniques de separació Decantació