WARNING:
JavaScript is turned OFF. None of the links on this concept map will
work until it is reactivated.
If you need help turning JavaScript On, click here.
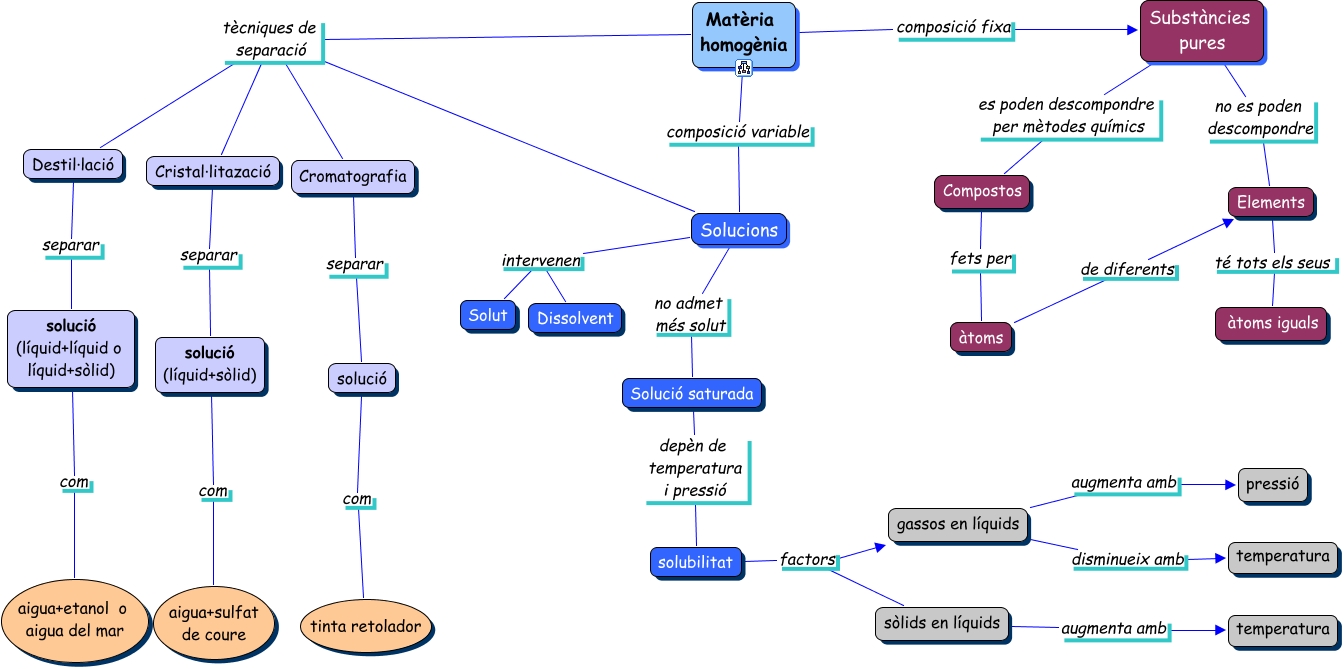
Este Cmap, tiene información relacionada con: mapa de la matèria homogènia, solució (líquid+líquid o líquid+sòlid) com aigua+etanol o aigua del mar, Matèria homogènia tècniques de separació Cromatografia, solubilitat factors gassos en líquids, gassos en líquids augmenta amb pressió, Elements té tots els seus àtoms iguals, Matèria homogènia composició fixa Substàncies pures, Solució saturada depèn de temperatura i pressió solubilitat, Matèria homogènia tècniques de separació Destil·lació, Compostos fets per àtoms, Solucions tècniques de separació Cristal·litazació, Matèria homogènia composició variable Solucions, Destil·lació separar solució (líquid+líquid o líquid+sòlid), solució com tinta retolador, Solucions no admet més solut Solució saturada, sòlids en líquids augmenta amb temperatura, Matèria homogènia tècniques de separació Cristal·litazació, àtoms de diferents Elements, Substàncies pures es poden descompondre per mètodes químics Compostos, solubilitat factors sòlids en líquids, Solucions intervenen Dissolvent