WARNING:
JavaScript is turned OFF. None of the links on this concept map will
work until it is reactivated.
If you need help turning JavaScript On, click here.
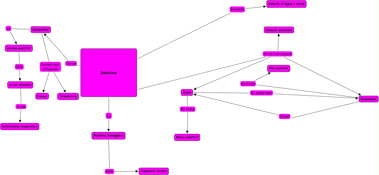
Este Cmap, tiene información relacionada con: Solucions, es pot dissoldre A una Determinada temperatura, Solucions Exemple Solució d'aigua i sucre, Solucions És Matèria homogènia, Solucions Hi ha tres classes Solució saturada, Dissolvent Es troba Més quantitat, Solubilitat factors que influeixen Pressió, Solucions Hi ha tres classes Solut, Solut Es troba Menys quantitat, Solucions Tenen Solubilitat, Dissolvent Dissol Solut, Solubilitat factors que influeixen Temperatura, Solucions Hi ha tres classes Dissolvent, màxima quantitat Que es pot dissoldre, Solubilitat és màxima quantitat, Solut Es dissol amb Dissolvent, Matèria homogènia Amb Composició variable