WARNING:
JavaScript is turned OFF. None of the links on this concept map will
work until it is reactivated.
If you need help turning JavaScript On, click here.
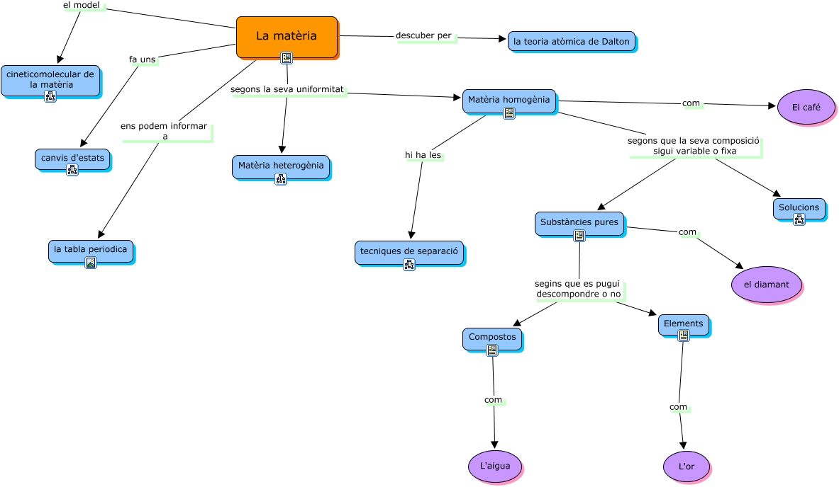
Este Cmap, tiene información relacionada con: La matèria, La matèria fa uns canvis d'estats, Elements com L'or, Matèria homogènia com El café, La matèria descuber per la teoria atòmica de Dalton, Substàncies pures segins que es pugui descompondre o no Compostos, La matèria segons la seva uniformitat Matèria homogènia, Matèria homogènia segons que la seva composició sigui variable o fixa Substàncies pures, Substàncies pures segins que es pugui descompondre o no Elements, Compostos com L'aigua, La matèria segons la seva uniformitat Matèria heterogènia, Matèria homogènia segons que la seva composició sigui variable o fixa Solucions, La matèria ens podem informar a la tabla periodica, La matèria el model cineticomolecular de la matèria, Matèria homogènia hi ha les tecniques de separació, Substàncies pures com el diamant