WARNING:
JavaScript is turned OFF. None of the links on this concept map will
work until it is reactivated.
If you need help turning JavaScript On, click here.
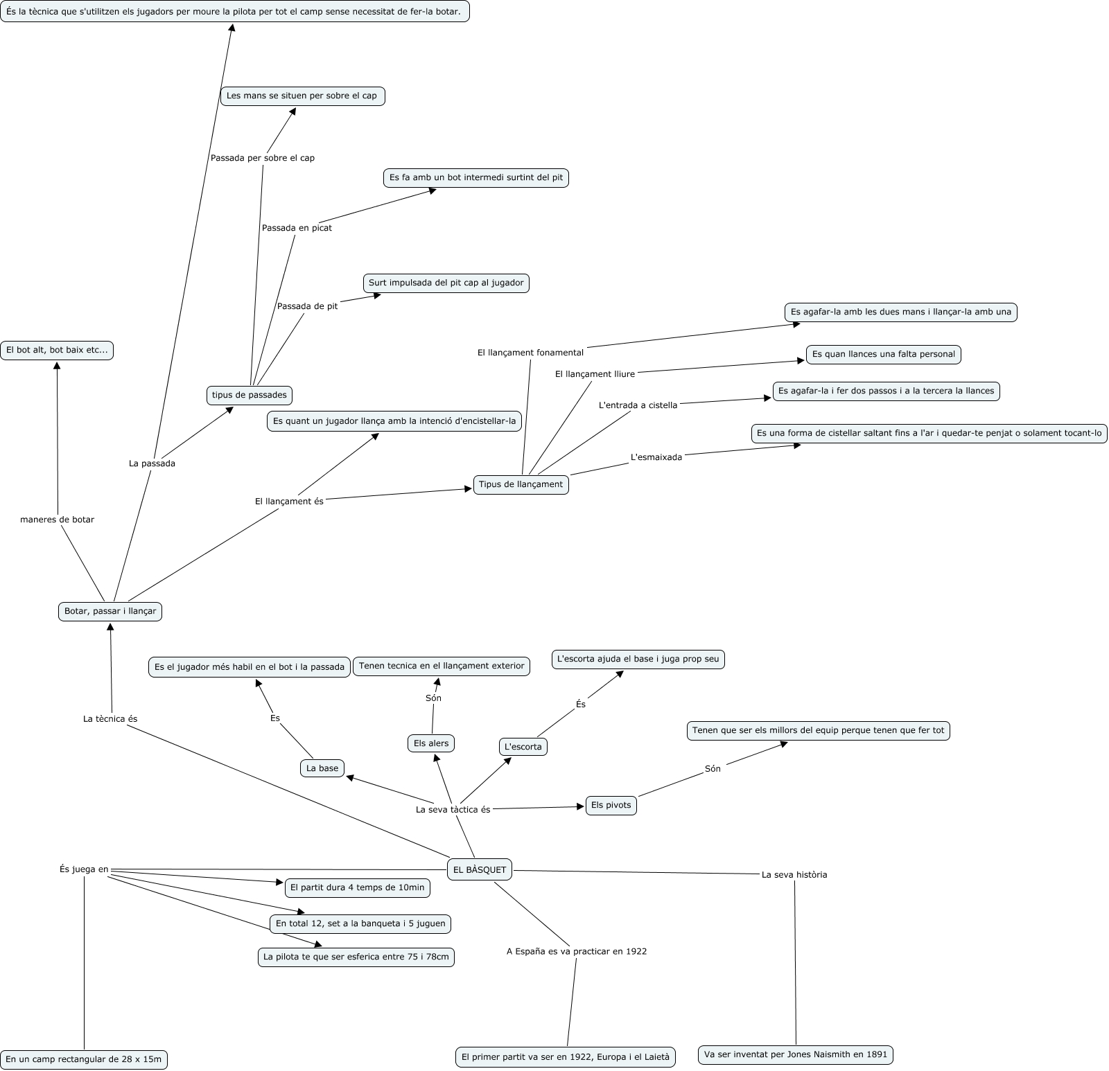
Este Cmap, tiene información relacionada con: gym, tipus de passades Passada de pit Surt impulsada del pit cap al jugador, EL BÀSQUET La seva tàctica és La base, EL BÀSQUET La seva tàctica és L'escorta, Botar, passar i llançar El llançament és Tipus de llançament, EL BÀSQUET La seva història Va ser inventat per Jones Naismith en 1891, Tipus de llançament El llançament fonamental Es agafar-la amb les dues mans i llançar-la amb una, Botar, passar i llançar El llançament és Es quant un jugador llança amb la intenció d'encistellar-la, EL BÀSQUET La tècnica és Botar, passar i llançar, Tipus de llançament El llançament lliure Es quan llances una falta personal, L'escorta És L'escorta ajuda el base i juga prop seu, Tipus de llançament L'entrada a cistella Es agafar-la i fer dos passos i a la tercera la llances, EL BÀSQUET A España es va practicar en 1922 El primer partit va ser en 1922, Europa i el Laietà, tipus de passades Passada per sobre el cap Les mans se situen per sobre el cap, La base Es Es el jugador més habil en el bot i la passada, Botar, passar i llançar La passada És la tècnica que s'utilitzen els jugadors per moure la pilota per tot el camp sense necessitat de fer-la botar., Botar, passar i llançar La passada tipus de passades, Els alers Són Tenen tecnica en el llançament exterior, EL BÀSQUET És juega en En un camp rectangular de 28 x 15m, EL BÀSQUET És juega en En total 12, set a la banqueta i 5 juguen, EL BÀSQUET La seva tàctica és Els alers