WARNING:
JavaScript is turned OFF. None of the links on this concept map will
work until it is reactivated.
If you need help turning JavaScript On, click here.
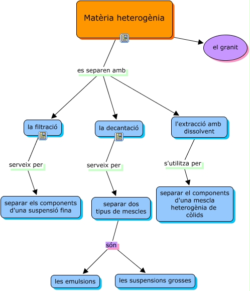
Este Cmap, tiene información relacionada con: materia heterogenia, Matèria heterogènia com el granit, Matèria heterogènia es separen amb l'extracció amb dissolvent, separar dos tipus de mescles són les suspensions grosses, l'extracció amb dissolvent s'utilitza per separar el components d'una mescla heterogènia de còlids, Matèria heterogènia es separen amb la decantació, la decantació serveix per separar dos tipus de mescles, separar dos tipus de mescles són les emulsions, la filtració serveix per separar els components d'una suspensió fina, Matèria heterogènia es separen amb la filtració