WARNING:
JavaScript is turned OFF. None of the links on this concept map will
work until it is reactivated.
If you need help turning JavaScript On, click here.
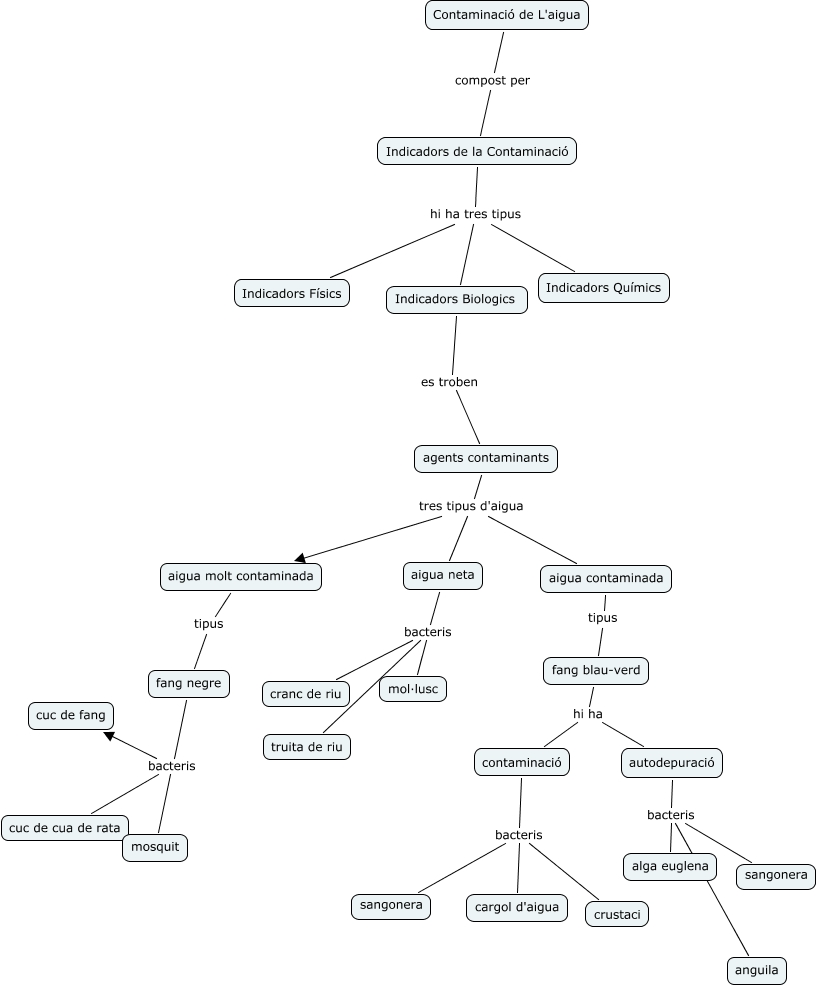
Este Cmap, tiene información relacionada con: Contaminació de l'Aigua, Indicadors de la Contaminació hi ha tres tipus Indicadors Físics, aigua molt contaminada tipus fang negre, aigua neta bacteris cranc de riu, fang negre bacteris mosquit, Indicadors de la Contaminació hi ha tres tipus Indicadors Químics, Contaminació de L'aigua compost per Indicadors de la Contaminació, fang blau-verd hi ha autodepuració, contaminació bacteris cargol d'aigua, contaminació bacteris crustaci, autodepuració bacteris anguila, autodepuració bacteris alga euglena, aigua neta bacteris truita de riu, fang blau-verd hi ha contaminació, autodepuració bacteris sangonera, agents contaminants tres tipus d'aigua aigua neta, Indicadors de la Contaminació hi ha tres tipus Indicadors Biologics, agents contaminants tres tipus d'aigua aigua contaminada, aigua contaminada tipus fang blau-verd, fang negre bacteris cuc de cua de rata, Indicadors Biologics es troben agents contaminants