WARNING:
JavaScript is turned OFF. None of the links on this concept map will
work until it is reactivated.
If you need help turning JavaScript On, click here.
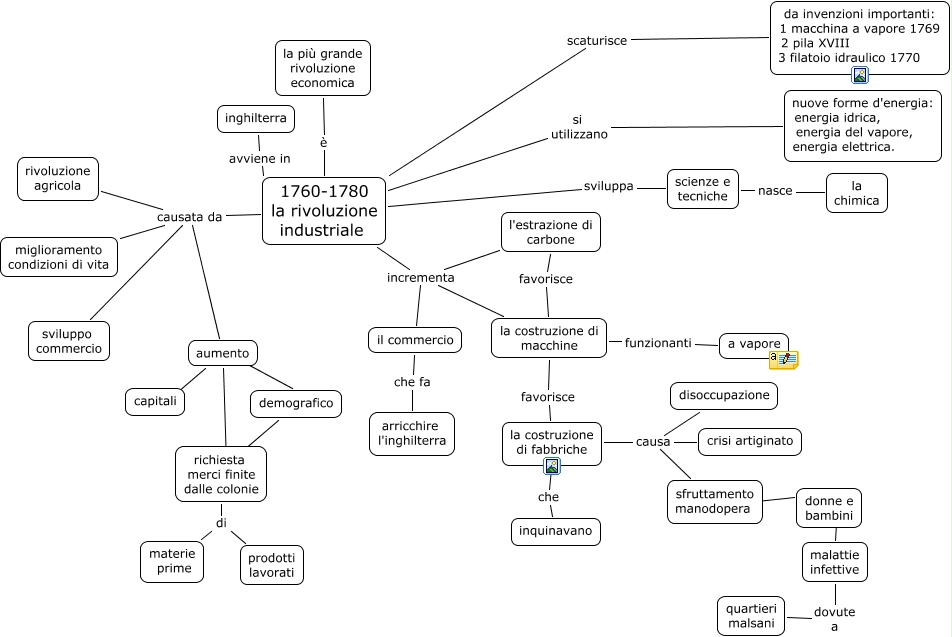
Questa Cmap, creata con IHMC CmapTools, contiene informazioni relative a: rivoluzione industriale, scienze e tecniche nasce la chimica, 1760-1780 la rivoluzione industriale incrementa l'estrazione di carbone, la costruzione di macchine favorisce la costruzione di fabbriche, 1760-1780 la rivoluzione industriale incrementa la costruzione di macchine, la costruzione di fabbriche causa disoccupazione, la costruzione di fabbriche causa crisi artiginato, la costruzione di macchine favorisce l'estrazione di carbone, 1760-1780 la rivoluzione industriale incrementa il commercio, 1760-1780 la rivoluzione industriale causata da rivoluzione agricola, 1760-1780 la rivoluzione industriale scaturisce da invenzioni importanti: 1 macchina a vapore 1769 2 pila XVIII 3 filatoio idraulico 1770, aumento ???? capitali, 1760-1780 la rivoluzione industriale causata da miglioramento condizioni di vita, la costruzione di macchine funzionanti a vapore, 1760-1780 la rivoluzione industriale causata da sviluppo commercio, 1760-1780 la rivoluzione industriale avviene in inghilterra, 1760-1780 la rivoluzione industriale è la più grande rivoluzione economica, 1760-1780 la rivoluzione industriale causata da aumento, la costruzione di fabbriche causa sfruttamento manodopera, richiesta merci finite dalle colonie di materie prime, richiesta merci finite dalle colonie ???? aumento