WARNING:
JavaScript is turned OFF. None of the links on this concept map will
work until it is reactivated.
If you need help turning JavaScript On, click here.
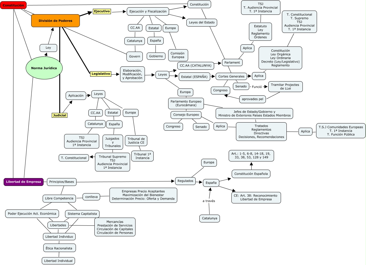
Este Cmap, tiene información relacionada con: Cas 1 Legal Tools, Ejecución y Fiscalización ???? Leyes del Estado, Estatal ???? España, Juzgados y Tribunales ???? Tribunal Supremo TSJ Audiencia Provincial 1ª Instancia, Elaboración, Modificación, y Aprobación ???? Leyes, España ???? Gobierno, Cortes Generales ???? Senado, Libertades ???? Poder Ejecución Act. Económica, Constitución ???? ????, T. Constitucional T. Supremo TSJ Audiencia Provincial T. 1ª Instancia ???? Constitución Ley Orgánica Ley Ordinaria Decreto (Ley/Legislativo) Reglamento, Leyes ???? Europa, Sistema Capitalista ???? Libre Competencia, España ???? CE: Art. 38: Reconocimiento Libertad de Empresa, España ???? Juzgados y Tribunales, Libre Competencia ???? conlleva, Libertades ???? Mercancías Prestación de Servicios Circulación de Capitales Circulación de Personas, Leyes ???? Europa, Parlamento Europeo (Eurocámara) ???? Consejo Europeo, Norma Jurídica Ordenación Ley, Ejecución y Fiscalización ???? CC.AA, Principios/Bases ???? Regulados