IHMC Public Cmaps (2)

        ITIS_DIVINI
            a.s.2009_2010
            5CH

                mureina_imgs
                12_precursori_metabolici.gif
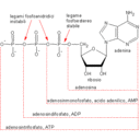
                ATP.gif
                ATPruolo.cmap
                Bacteria wikipedia It.url
                Cell Envelope.cmap
                colture_unicellulari.txt
                differenze strutturali nel peptidoglicano.url
                FAD.jpg
                FADH2.gif
                fermentazione.txt
                funzioni metaboliche.cmap
                idrolisiATP.txt
                Legge di Liebig.url
                membrana esterna.url
                NAD+.gif
                NADH.png
                NADP+.gif
                OGM wikipedia.url
                organismo vivente.cmap
                pagina web sulla classificazione in regni.url
                peptidoglicano da wikipedia.url
                pluricellulari.cmap
                rappresentazione schematica reticolazione mureina.url
                reazioni_redox_catabolismo.cmap
                schematizzazione diversa reticolazione gram + e gram -.url
                unicellulari.cmap
                video dal regno dei protisti.url
                whittaker.cmap