WARNING:
JavaScript is turned OFF. None of the links on this concept map will
work until it is reactivated.
If you need help turning JavaScript On, click here.
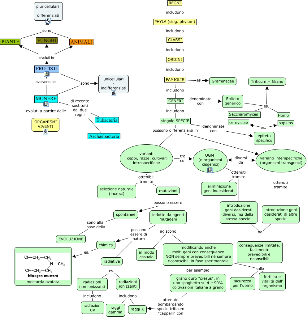
This Concept Map, created with IHMC CmapTools, has information related to: whittaker, radiazioni non ionizzanti includono radiazioni UV, REGNI includono PHYLA (sing. phylum), CLASSI includono ORDINI, GENERI denominate con Epiteto generico, varianti (ceppi, razze, cultivar) intraspecifiche ottenibili tramite selezione naturale (incroci), varianti (ceppi, razze, cultivar) intraspecifiche tra cui OGM (o organismi cisgenici), PROTISTI sono unicellulari - indifferenziati, radiazioni ionizzanti includono raggi gamma, MONERE di recente sostituiti dai due regni Archaebacteria, radiativa es. radiazioni non ionizzanti, PROTISTI evoluti in ANIMALI, OGM (o organismi cisgenici) ottenuti tramite eliminazione geni indesiderati, indotte da agenti mutageni possono essere di natura radiativa, singole SPECIE possono differenziarsi in varianti (ceppi, razze, cultivar) intraspecifiche, FAMIGLIE es Graminacee, PIANTE sono pluricellulari - differenziati, indotte da agenti mutageni agiscono in modo casuale, introduzione geni desiderati di altre specie ha conseguenze limitate, facilmente prevedibili e riconscibili, PROTISTI evoluti in PIANTE, modificando anche molti geni con conseguenze NON sempre prevedibili né sempre riconoscibili in fase sperimentale sulla sicurezza per l'uomo