WARNING:
JavaScript is turned OFF. None of the links on this concept map will
work until it is reactivated.
If you need help turning JavaScript On, click here.
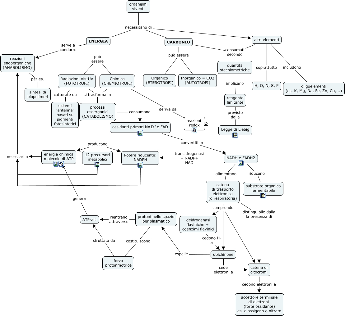
This Concept Map, created with IHMC CmapTools, has information related to: funzioni metaboliche, reazioni redox richiedono riducente, catena di trasporto elettronica (o respiratoria) comprende deidrogenasi flaviniche + coenzimi flavinici, ENERGIA serve a condurre reazioni endoergoniche (ANABOLISMO), processi esoergonici (CATABOLISMO) producono 12 precursori metabolici, Potere riducente: NADPH necessari a reazioni endoergoniche (ANABOLISMO), <math xmlns="http://www.w3.org/1998/Math/MathML"> <mrow> <mtext> ossidanti primari NA </mtext> <mmultiscripts> <mtext> D </mtext> <none/> <mtext> + </mtext> </mmultiscripts> <mtext> e FAD </mtext> </mrow> </math> convertiti in NADH e FADH2, ossigeno negli aerobi, riducente può essere materia organica ridotta, Chimica (CHEMIOTROFI) si trasforma in processi esoergonici (CATABOLISMO), reazioni redox richiedono ossidante, reagente limitante previsto dalla Legge di Liebig, altri elementi includono oligoelementi (es. K, Mg, Na, Fe, Zn, Cu,...), ossigeno sono forti ossidanti naturali, Radiazioni Vis-UV (FOTOTROFI) si trasforma in processi esoergonici (CATABOLISMO), ubichinone cede elettroni a catena di citocromi, aerobi hanno metabolismo respiratorio, ENERGIA può essere Radiazioni Vis-UV (FOTOTROFI), energia chimica molecole di ATP necessari a reazioni endoergoniche (ANABOLISMO), NADH e FADH2 transidrogenasi + NADP+ - NAD+ Potere riducente: NADPH, catena di trasporto elettronica (o respiratoria) comprende catena di citocromi