IHMC Public Cmaps (2)

        Prof. Carlos Alberto - IF-UFRGS
            Mapas conceituais
            Imagem

                AAH_01.tif
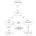
                CmapAboutCmaps.png
                CmapToolsTrademark.gif
                estrutura_cognitiva.jpg
                livro_cas1991.jpg
                map_cognit_12.tif
                mapa_cognitivo.jpg
                mapa_entrada.saida.png
                mapa_fluxograma.png
                mapa_hierarquico.png
                mapa_PN_radioatividade.jpg
                mapa_sobre_mapa_ruiz-primo_2000.png
                mapa_teia.de.aranha.png
                mapa.conceitual.nasa_150px.gif
                mapaconceitual.png
                mar_natal.jpg
                mar_natal_150px.jpg
                mar_natal_500px.jpg
                mds_EUA.png
                mds_forrest_bodyparts.png
                menu_colaborar.png
                menu_editar.png
                menu_exportar.png
                menu_ferramenta.png
                menu_formatar.png
                moreira_santos_JRST_1981.png
                novak_mapa.seminal.png
                pano_de_fundo_2048x1536.jpg
                pano_de_fundo_2048x1536_redim.jpg
                pano_de_fundo_667x500.jpg
                primeiro_soutien.jpg
                tutorial_ferram_basicas.jpg